Thread: Let the fun begin !!! ???
-
02-05-2015 #191
-
The Following User Says Thank You to JAZZCNC For This Useful Post:
-
03-05-2015 #192
well that did the trick o.k Jazz. at least i have the motors turning which was a great milestone to reach. i have to play with it to day to get comfortable with the different noises and speeds . i thought i had a problem with having only 3 inputs available because i couldn't use input 10 or 11 .......... turned out that they only become available for use when the dedicated inputs on the bob are wired in!!! every day is a day for school!! cheers for that last night , by the way.
-
03-05-2015 #193
-
The Following User Says Thank You to JAZZCNC For This Useful Post:
-
04-05-2015 #194
i had my motors tuned to 2000 steps /per in the motor tuning section and slaved the A axis . the speed and aceleration were also set at a comfortable value, lovely , i thought. i put a dial indicator on the axis and set the code with a G0 X10 but it went at least 50mm.. 60 mm so i set the steps per unit on the settings tab to bring it in to tolerance but that then throws out my ''steps per'' in my motor tuning menu.... obviously the machine travel has to be right , am i missing some setting? the motor tuning ''steps per'' is now at 160 , a far cry from 2000 .
Last edited by PAULRO; 04-05-2015 at 05:05 PM.
-
04-05-2015 #195
No I think your misunderstanding how it works. The steps per is how many steps required to move 1 unit. In your case 1 MM.
So you take the Micro stepping amount set in the drive and divide by the pitch of the ballscrew. So if you have 160 in "steps per" and it's moving correct distance then your using 1600 micro steps and the screw pitch is probably 10mm. Or your using 5mm pitch screw and 800MS.?
-
The Following User Says Thank You to JAZZCNC For This Useful Post:
-
04-05-2015 #196
correct on the 1600 microstep , i misundersood because i got too happy with my self and the setting at 2000 steps/ per. i will surely find the sweet velocity and acceleration values when machining different materials. cheers for that.
-
05-05-2015 #197
Don't be in a rush to go too fast regards Velocity. Overtuning the motors is very easy and will result in lost steps and positional error if over done.
Also it doesn't always make for faster cycle times depending on type of work your doing.
Keep in mind you can't have both High velocity and high Acceleration.
The best setup is having a nice balance of both for general cutting. ie: Larger work, profiling etc.
Then make your self a separate profile for jobs such as 3D or fine detailed work and tune the motors more biased towards acceleration and lowering velocity. This will shorten your cycle times as often these type of jobs make lots of small moves where they very rarely reach the actual commanded feedrate before having to slowdown again for direction change. Having the acceleration higher and sacrificing velocity allows you to reach a higher feed that is closer to the commanded feed. On some jobs like 3D work and engraving that can have hundreds thousands lines of code this can dramiticly reduce cycle times.
Slowly creep up on the motor tuning rather than try to sprint from the start and only adjust one setting at a time then test by runnign some G-code not just jogging. ie Only adjust velocity or acceleration never both together.
-
The Following 2 Users Say Thank You to JAZZCNC For This Useful Post:
-
05-05-2015 #198
excellent info jazz, i'm still playing with my new toy hoping to get the homing done today at some point. i'm waiting on a pump for my spindle so that gives me a bit of time before i get to that end of things. i hope to fit and wire the spindle today at some point but i see the missus making a list of jobs around the house so i'll have to go missing.
-
11-05-2015 #199
it's time to wire my spindle and inverter so i could do with some guidance. i have read the threads and hope my understanding of what's required is up to scratch. i have the Huanyang HY02D223B VFD and 2.2 KW spindle. i have the VFD wired 220 vac to '' R & T'' on the input side. i have the spindle wired with 4 core 1.5 mm2 with the earth soldered to pin 4. i tried to undo the back cover of the spindle to get an earth to pin 4 on the spindle side of the plug but met with resistance so i read the threads again and realise i will more than likely have to reseal the back flange once disturbed. so i'm thinking,leave well enough alone and maybe i could take a seperate earth from the spindle bracket back to my VFD earth terminal and save myself the hassle of uneccessary resealing.
this then leaves the wiring of the spindle to the inverter. wires 1,2,3, to U,V,W, and earth (as mentioned) .
so my BOB has a PWM input but i want to become more familar with the inverter and the manual input side of things and maybe in a couple of days when i'm up to speed with the VFD then introduce the PWM. this is the slow approach to the set up but i'm waiting on a pump for the spindle so i have the time. so my question is as follows,.. am i better off to power the VFD and set the parameters without the spindle wired in or does it matter?Last edited by PAULRO; 11-05-2015 at 01:23 PM.
-
11-05-2015 #200
Doesn't matter it won't hurt the VFD if spindle isn't attached. I do this all the time.
Don't sweat over the earth on spindle. Just make sure you take the Shield back to the VFD Earth rather than the Cabinet Earth just to ensure you don't create any earth loops. Put an Earth wire from the machine frame to the cabinet Star Earth and you won't have any trouble.
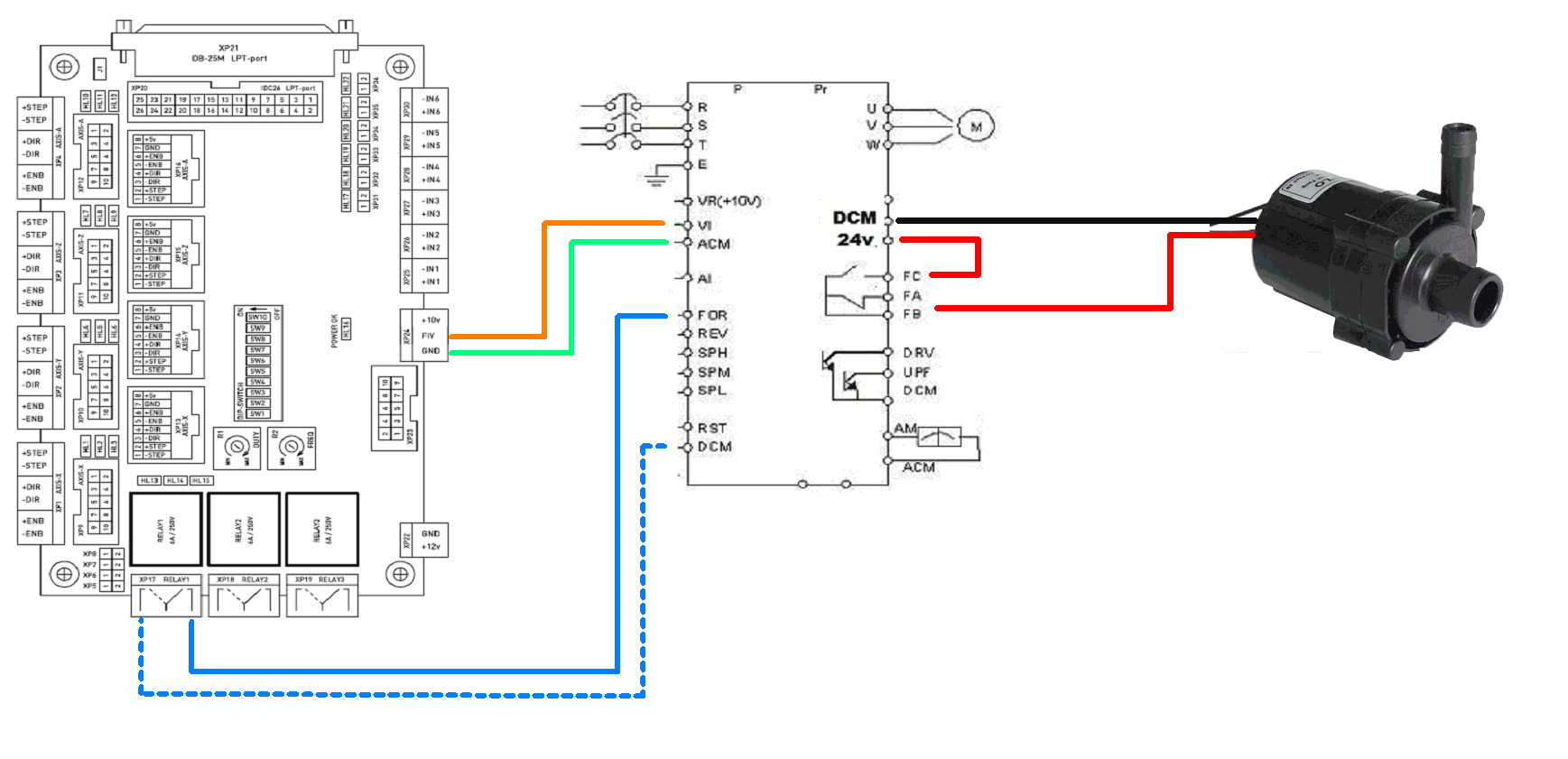
Regards the Water Pump you can have the VFD switch it On/off using the Relay. If the Pump is 24v and doesn't draw to much current(<100ma) then you even use 24V on the VFD so it will power pump. This is how I wire.!
You'll need to set mach spindle output for M3 to which ever relay output you use.
Last edited by JAZZCNC; 11-05-2015 at 02:59 PM.
-
The Following User Says Thank You to JAZZCNC For This Useful Post:
Thread Information
Users Browsing this Thread
There are currently 7 users browsing this thread. (0 members and 7 guests)
Similar Threads
-
NEW MEMBER: Hello everyone. Total newbie here. Where do I begin?
By DarkWalkJRB in forum New Member IntroductionsReplies: 2Last Post: 07-02-2012, 08:31 PM


Reply With Quote


Bookmarks