Thread: DIY 3020 CNC I/O Board
Hybrid View
-
16-12-2013 #1
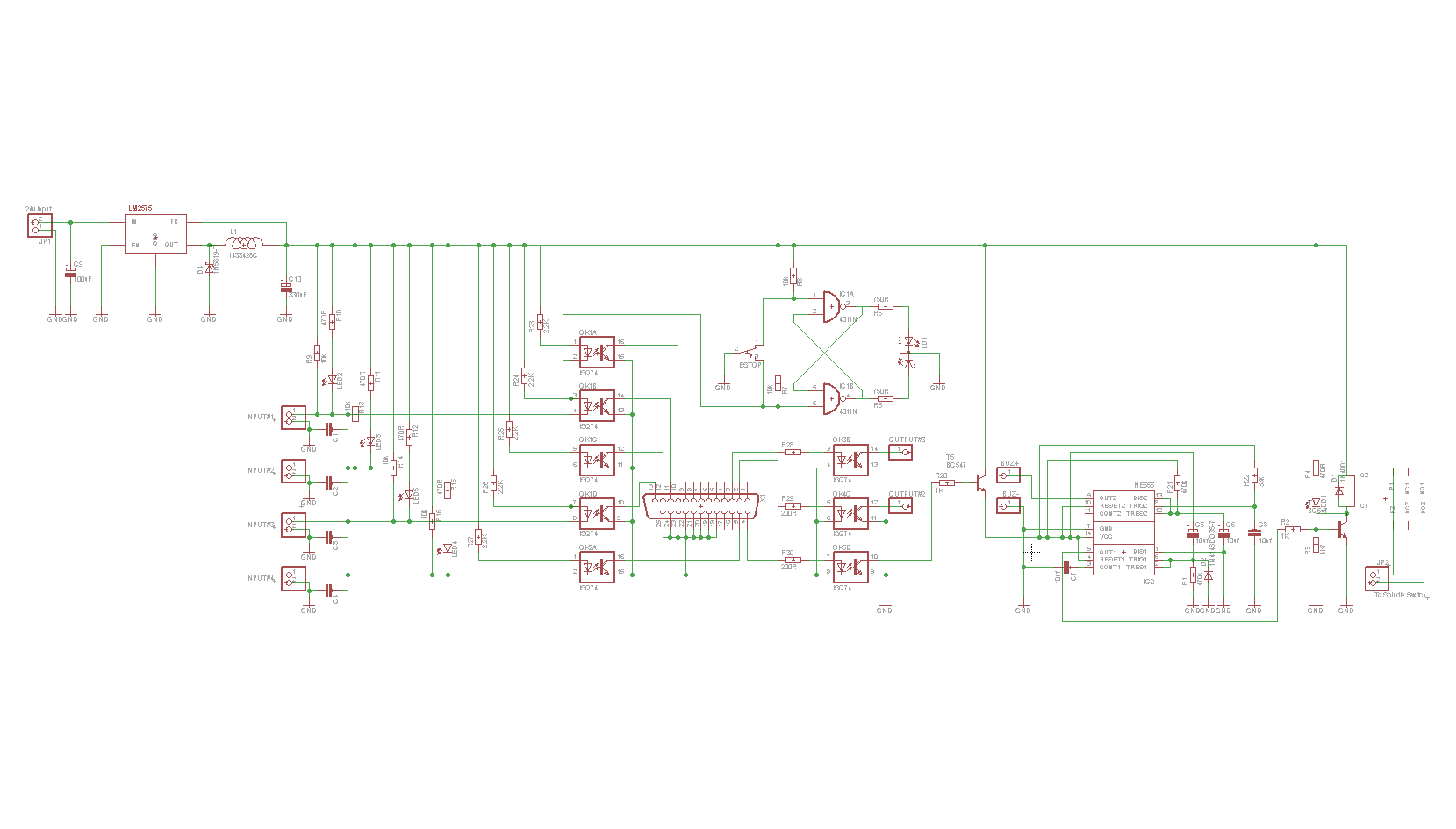
Hi guys,
I have a version of this circuit that works fine, but it is picking up 5v off the BOB and has no opto-isolation. Not ideal, so here is the redesign...
My thinking is as follows...(which may or may not be correct)
The circuit will do nothing until I throw the main controller switch, this will then feed the 24v into the LM2575 5v switching regulator and power the circuit.
Each input is active low and has a LED to show it's status, except OK1A, which feeds a flip flop driving a red & green LED. The green LED is lit when the Estop switch is disengaged but the red LED lights when the Estop switch is engaged.. The capacitors C1-C4 are supposed to help de-bounce any input switches, although I am not sure of the best value or if they do any good, I think I had 0.01uf on the previous board. I am also not sure if the 10k pull-up resistors are needed with the opto-isolators. I am currently using 1 input for a probe, and 2 for Home/Limit switches, which leaves one spare.
The first output (pin14) controls the spindle. The 556 timer is used for a 5 second delay and 5 second buzzer warning. MY CNC controller (3020 Tonsen variant) has a separate spindle control which is fed by 240v, the actual switching on is controlled by grounding a signal cable, so there is no mains voltage near the circuit. The other 2 outputs are spare.
I wasn't quite sure of the best values for the resistors R23-R27 & R28-R30, I stole the values from the G540 schematic. If anyone can see any obvious glaring mistakes or can suggest a better way of doing something, please feel free to comment. After all I am just a novice at this.
Regards,
Les
-
16-12-2013 #2
Les, You say you have a version of this that works well, so by making the changes to it's own supply and using opto-isolation surely this one will work fine too ?
Using pull up resistors is good, that last thing you want is an input that's floating about and susceptible to induced voltages so it needs to be tied to one leg or the other.
This is only one board so are you going to show how it fits into the complete system ?
If you notice, things like stepper motors, limit switches, spindle to some extent, are all wired in more or less the same way so it's the emergency stop circuit that interests me most.
Correct me if I'm wrong but you are using Mach3 on this job ? are you going to use the charge pump feature ?Last edited by EddyCurrent; 16-12-2013 at 10:23 PM.
-
16-12-2013 #3
-
16-12-2013 #4
I changed my post but you have the original text, I thought afterwards I was jumping the gun when you were really asking about this board only.
It's a matter of scale probably, it's a 3020 after all so is there going to be a real emergency ? I don't know, what do you think ?
-
16-12-2013 #5
Ah, but working and being safe are two separate things!
The EStop just being software is fine to be honest, I can always change it in the future if needed.
I am going to order some parts and test it out on the breadboard over the next couple of days. I will let you know how it goes.
Regards,
Les
-
19-12-2013 #6
I tweaked the circuit a bit as there were a few mistakes, and changed a few values. I also put some of it together on the breadboard to test it out and everything worked great. I have the PCB designed and after the 3rd attempt managed to get it single sided within the 100mm x 80mm free Eagle size constraints.
Next job is to make the PCB and test it out!
Regards,
Les
-
23-12-2013 #7
After a couple of stupid mistakes with the pinouts of the ISQ74's, I got the PCB isolation routed & the components fitted. Initial bench tests look good, all inputs and outputs are doing what I expect them to do. All I need to do is hook it up to the BOB and PC to test it properly.
Regards,
Les
-
23-12-2013 #8
Yes I see now that some of the pins were reversed e.g. 3/4 7/8, 11/12, 9/10 at least you have it working now.
-
27-10-2014 #9
How did you get on with this project??
-
28-10-2014 #10
It changed quite a bit from that first design, but it works great. You can read about it on my blog. (It's under part 2, I think)
Regards,
Les
Thread Information
Users Browsing this Thread
There are currently 1 users browsing this thread. (0 members and 1 guests)
Similar Threads
-
CNC 3020 Enclosure/Upgrade
By Pointy in forum Electronic Project BuildingReplies: 59Last Post: 27-10-2014, 10:20 PM -
My first bits of work from a chinese 3020 cnc
By Jester in forum Woodworking Project ShowcaseReplies: 11Last Post: 02-02-2014, 12:08 PM -
eBay: Denford Novamill SmartStep Control Board + Spindle Board
By danielbriggs in forum Items On eBay UKReplies: 0Last Post: 30-05-2013, 06:52 AM -
is a cnc 3020 right for the jobs i need doing
By RsvRcarl in forum Milling Machines, Builds & ConversionsReplies: 3Last Post: 28-03-2012, 01:34 AM -
Improving your CNC3040/3020
By DanielF in forum Motor Drivers & ControllersReplies: 0Last Post: 22-11-2011, 01:48 PM



Reply With Quote


Bookmarks