Thread: Wiring Diagram check
Threaded View
-
20-12-2015 #19
Haha no worries :) Considering that I am not a native English speaker, I'll have to take that as a compliment :). Putting modesty aside, I have to admit that I lived in California a few years back and that's why I happen to have slightly better English than most French speakers you'll encounter :) I try my best to keep speaking, but especially writing and spelling correctly, otherwise you can loose your English in no time.
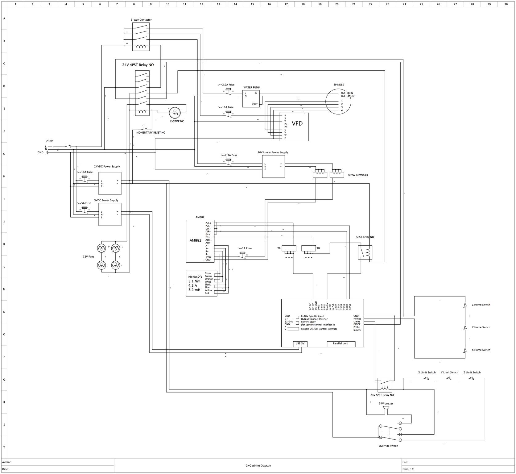
That aside, I still have a question =) Can someone look at the enable relay circuit I have in the diagram ? I had a discussion with Graeme and I am not sure whether the ENABLE is setup correctly. Should it be a NC or NO relay ? I'm asking because it is confused whether the ENABLE actually works backwards than what its name says. It seems to me that logically, the drivers should only be working when the "enable" gets powered up (5V) and disabled when it has no signal on the line (0V) ?
Thread Information
Users Browsing this Thread
There are currently 2 users browsing this thread. (0 members and 2 guests)
Similar Threads
-
Which wiring diagram software do you use ?
By eurikain in forum Computer SoftwareReplies: 3Last Post: 11-10-2015, 02:48 PM -
VFD Wiring Diagram
By Tomnewry in forum General ElectronicsReplies: 9Last Post: 14-10-2013, 06:46 PM -
Wiring diagram for 4x4 cnc router
By Danielroyal25 in forum General ElectronicsReplies: 1Last Post: 19-07-2013, 11:14 PM -
NEW MEMBER: Hi, Looking for a wiring diagram, Melbourne
By Sampop in forum New Member IntroductionsReplies: 1Last Post: 28-10-2010, 11:18 AM -
Hardinge hc chucker wiring diagram
By hrdg4me in forum General ElectronicsReplies: 4Last Post: 16-12-2009, 03:57 PM



Reply With Quote
Bookmarks