Thread: Exractor control
Threaded View
-
22-12-2015 #1
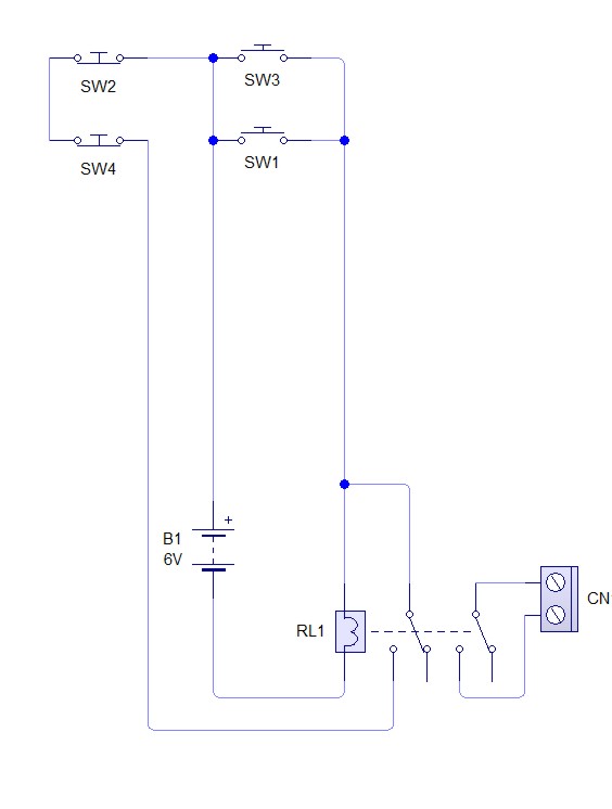
Hi all, I have a question, my extractor unit is in a not easily accessible place so the no-volt switch is awkward to get to and I don't want to move all the pipework.
What i would like to do is to move the switch by my bench, not a problem, what I would really like to do is have two no-volt switches one on each bench
Now can you have 2 no-volt switches on one machine? how would you wire it up? any foreseen problems?
Looking forward to your answers
John
Thread Information
Users Browsing this Thread
There are currently 1 users browsing this thread. (0 members and 1 guests)
Similar Threads
-
DC motor control
By phill05 in forum Lathes, Lathe Rebuilding & ConversionsReplies: 3Last Post: 24-12-2014, 04:10 PM -
servo control vs stepper control
By Peter. in forum Motor Drivers & ControllersReplies: 24Last Post: 17-09-2012, 08:36 AM -
Help with spindle control
By wizzy in forum Spindles & Drive MotorsReplies: 4Last Post: 12-02-2011, 12:51 AM -
PC case control box
By lateAtNight in forum Electronic Project BuildingReplies: 18Last Post: 02-02-2010, 03:27 PM -
motor control
By Phil Gravett in forum Motor Drivers & ControllersReplies: 6Last Post: 09-06-2009, 05:02 PM



Reply With Quote
Bookmarks