Hybrid View
-
23-12-2015 #1
-
23-12-2015 #2
What Bob is it Jim.? . . . . Also do you realise you don't have to use the enable on the drive if you don't want to. ?
-
23-12-2015 #3
Hi Jazz,
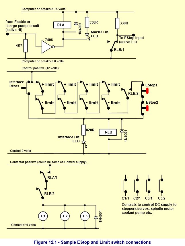
Sorry its not so clear in the image I uploaded is it...
Its a pcpps bob
http%3A%2F%2Fwww.diycnc.co.uk%2Fforms%2FPCPPSV3.pd f
And the drive is a leadshine m752.
I have been running without using the enable function (nothing connected on the drive) but i wanted to understand how it could work really.
Cheers,
Jim
-
23-12-2015 #4
Yes I had a feeling it was PCPPS.
just take Ena(+) on drive to Ena pin on BOB and Ena (-) on drive to Gnd on BOB. You'll then have to set the Enable output in mach and tell it which pin number.
-
The Following User Says Thank You to JAZZCNC For This Useful Post:
-
24-12-2015 #5
Great, thanks for that Jazz I will give it a go. :)
Follow up question, should there be a power up order for the PC, BoB, stepper drives, Vfd etc?
Cheers,
Jim
-
24-12-2015 #6
Thread Information
Users Browsing this Thread
There are currently 1 users browsing this thread. (0 members and 1 guests)
Similar Threads
-
How do I wire a stepper driver to a stepper motor?
By swood1 in forum Stepper & Servo MotorsReplies: 7Last Post: 21-09-2014, 05:40 PM -
BOB & Stepper Drive
By GTJim in forum General ElectronicsReplies: 9Last Post: 22-08-2013, 07:17 PM -
3 wire stepper motor drivers?
By m_c in forum Stepper & Servo MotorsReplies: 0Last Post: 17-08-2013, 10:01 PM -
Stepper Motor Wire Colour Codes
By c cunningham in forum Stepper & Servo MotorsReplies: 14Last Post: 26-01-2011, 02:13 PM -
common wire on stepper motor question
By progomez in forum Motor Drivers & ControllersReplies: 1Last Post: 27-10-2009, 11:56 PM



Reply With Quote


Bookmarks