Thread: Aluminium profile cnc build
Hybrid View
-
08-02-2016 #1
YES. But 2 screws will mean having them on the outside where they are unprotected from Debris. The Cross brace allows you to keep them under the table out the way.
No 40 x 40 isn't strong enough really you want 80 x 40 for the bed supports. Or at least two with 40 x40 filling the in betweens.
-
10-02-2016 #2
Yes, so today i changed a profile size, and added extrusions as cross braces and as a bed, on which should go plywood, and added adjustable legs. Not sure how it is better to do with middle legs, if i want keep ballscrews under the bed, it means i cant have them in the middle. On the other hand seen a lot designs with screws on the sides, what is better?
About taking screens in solidworks, i take them view>screen capture>image capture and then paste into paint and the quality of pictures when i upload them here doesnt seem as good as seen in other threads, thats the way it should be done or there are some other ways ? Cheers! :)
-
10-02-2016 #3
Much much better. Could drop one 40x40 from each section if wanted. Less drilling and material for not much loss of support.
The main difference with screws under bed is they are obviously more protected from debris. This may seem a little detail but in practise it does make big difference to life span of screws and to some smaller degree performance because they don't get clogged with debris.
-
11-02-2016 #4
Thank you for you replies! :) Now i need to position rails and ballscrews on x (longest) axis. To do that i think is good to start from side plates then i see where to put rails and screws. Aswell thinking about thicknes of the plate, 20mm would be enough?
I am going to use wide bocks. Wondering what distance should be between them. The lenght of block is 61.4mm if i add 27.2mm between them it will be 150mm. So if am using 1500mm rails the usable travel distance will be 1350mm. Maybe i need bigger gap between the blocks or maybe even smaller?
Here are my corners, should be allright?
I could use anchors, like theseor even combination of 90 degree angle and anchors under them? Lots of thoughts how to start everything and put together, so sorry if all those questions sound silly :)
Last edited by valdis034; 11-02-2016 at 11:05 PM.
-
11-02-2016 #5
Most on here use a distance of about 200mm for the carriages, not sure if there is any scientific reasoning but 200mm seems a good compromise between compactness and giving a sound footing for the gantry.
The other thing you need to bear in mind is not having your spindle dangling too far in front of the front bearing, keep it as close to the gantry as possible. In an ideal world you'd have it between the bearings but then you'd lose cutting area as the gantry would be wide....
-
23-03-2016 #6
Hello again. Now I am on Z axis design and I am thinking for which pulleys to go. As I found in a lot of threads that htd pulleys of 15mm wide and 5mm pitch are the most common, how many teeth should be? On RM1610 ballscrews it will be mounted with grub screws yes? Thinking how to mount the motor for z axis, we want z axis plates as short as possible. Yes? Here is what i have for the moment..
I am going for a bit smaller size than said in the beggining. Now I am using 1400mm length rail (x axis) and get 1190mm of travel from it leaving 5mm each end unused, in Y axis using 1150mm lenght rail and get 940mm of travel, the same using 5mm each end. Should I leave more in the ends?
All the plates seen in screenshots are 20mm thickness except motor mounting brackets and y axis ballnut housing attachment to z axis.
Thank you for any input!
-
19-07-2016 #7
Hello again after a while. Had some interruptions, broken computer, but i am back again with in my opinion more or less final design. Mainly i am going to use it for woodworking, and hopefuly i will be able to machine aluminium at low speed. 2.2kW water cooled spindle should be capable doing that?
Lets start from main dimensions.
X(longer) axis. 1400mm lenght Hiwin 20mm rails with HGW20CC carriages. 200mm between carriages ends. It gives 1190mm of travel leaving unused 5mm of rail each end.
Y(shorter) axis. 1170mm lenght Hiwin 20mm rails with HGW20CC carriages. 200mm between cariages ends. It gives 970mm of travel leaving unused 5mm of rail each end.
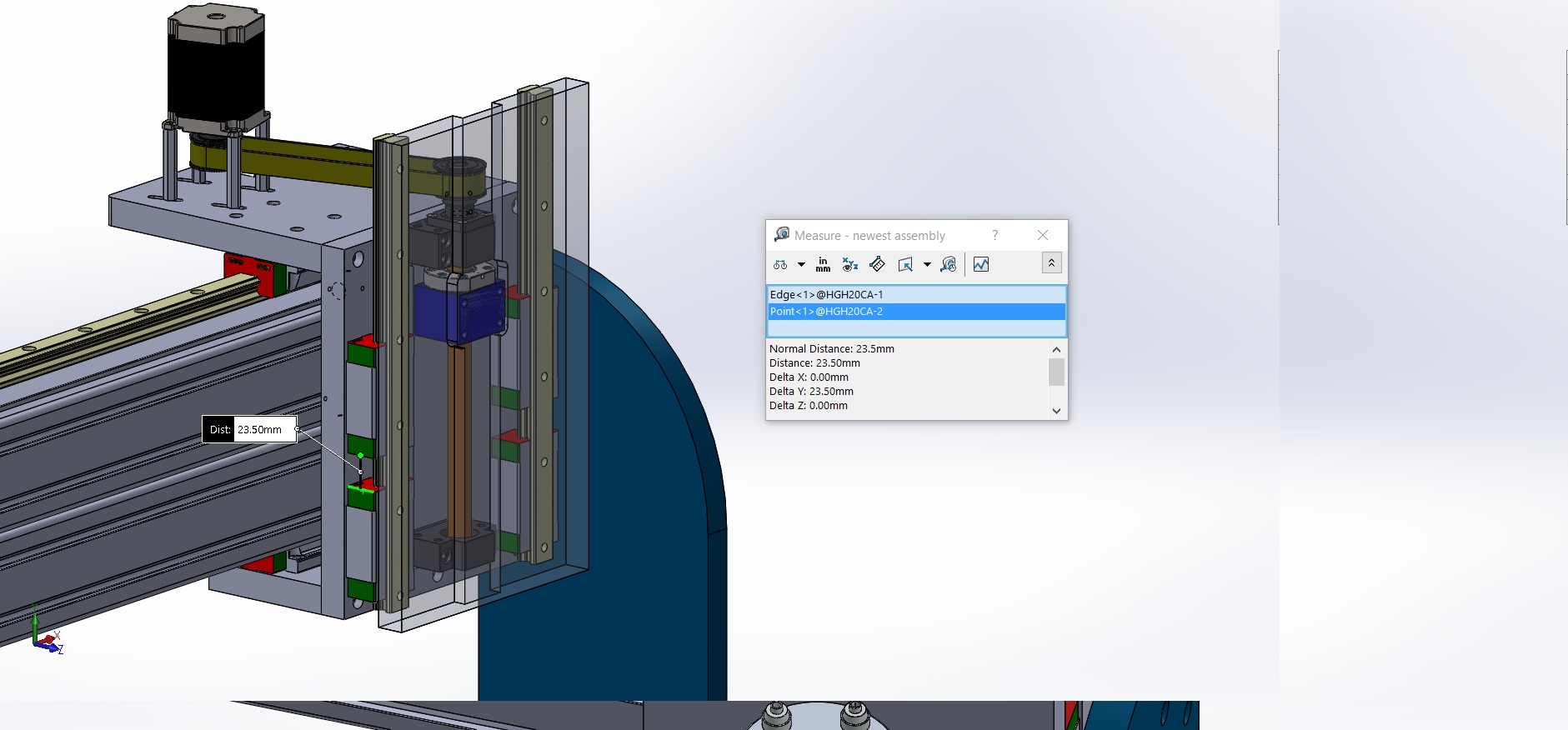
Z axis. 330mm lenght Hiwin 20mm rails with HGH20CA carriages. 178mm between carriages ends. It gives 133mm of travel leaving unused 9mm rail each end.
The frame, legs, and gantry is from 80x80 extrusion. Frame cross bracing is 40x80 extrusion.
All the plates are 20mm thickness except Y axis ballnut housing connection plate (which is 10mm thickness) with Y and Z axis assembly.
For bed i iam going to use 20mm plywood sheet.
Have 4 adjustable feets in all corners. Do i need in the middle aswell?
All extrussions will be clamped with 50x50x3 steel brackets:
I am using 1610 ballscrews for X and Y axis, and 1605 for Z axis. Pulleys on all screws are htd 15mm wide 5mm pitch. Have 20mm slots for belt tensioning, and for ability to go for different gear ratios. I see that these pulleys are most comonly used. Are they the best option for me?
The question if it is enough of shaft inside the pulleys? With standard ballscrew end machining it doesnt go trough all the pulleys bore. I left 1mm gap between pulley and BK block. The same with motor, 1mm gap pulley and motors bracket.
Here it is at its max position in X axis:
And about Z axis. I have sandwitched ballscrew and mounting blocks between the plates so I have 9mm cutout in the front plate.
Z axis motor is angled because with sraight slots motor spacer was in belts way. So now the belt is going right between the spacers.
Another question is what spindles positioning is the best? Here Z axis is all the way up:
And all the way down:
Whats still left to do:
1. To decide which exact litmit sensors to use so i can desing them into the assembly.
2. To route energy chains routes, to have a trunking for them.
3. To design rail dust guards.
Before ordering all the mechanical parts would like to get some comments from all you. Maybe there are some weak points, or something. There is always something can be done better, so others can see it better.
I Dont have any parts bought yet, except i have high indtuctance stepper motor from my previous build and tb6550 drivers with BOB which i am not sure if to use them.
Thanks!
-
19-07-2016 #8You would cripple the machine if you used them. Have a look for AM882 drives and nema 23 motors from Zapp or CNC4you.I Dont have any parts bought yet, except i have high indtuctance stepper motor from my previous build and tb6550 drivers with BOB which i am not sure if to use them.
Re the screws you will probably requite the F dimension to be about 30mm it doesn't cost much more to do it right...Clive
The more you know, The better you know, How little you know
-
20-07-2016 #9
I changed ballscrews shaft to 30mm in it is sticking out a bit. And I saw quite a lot people are making it from 15mm to 30mm. It is not a standard? They can do any dimension i like or not?
And how about motor shaft? I could cut out a bit depper in the bracket but it will start to loose its strenght, isnt it? At the moment i am using 10mm plate and motor is 5mm in it. Do i need to go deeper?
How deep it is:
Last edited by valdis034; 20-07-2016 at 09:35 PM.
-
21-07-2016 #10
The one in my drawing is 20.6 mm and it is exactly the same like in any drawing you could find on internet with nema 23 dimdnsions. Double standard?
Išsiųsta naudojantis SM-G900F Tapatalk 4 Lt
Thread Information
Users Browsing this Thread
There are currently 8 users browsing this thread. (0 members and 8 guests)
Similar Threads
-
Aluminium Profile - ValuFrame?
By Tenson in forum Marketplace DiscussionReplies: 12Last Post: 24-09-2020, 07:21 PM -
Aluminium Profile
By amxen in forum Metalwork DiscussionReplies: 2Last Post: 13-08-2015, 07:37 PM -
eBay: KB Aluminium Profile Supplies
By KB Aluminium in forum Items On eBay UKReplies: 45Last Post: 20-05-2015, 03:46 PM -
aluminium profile for cutting bed of router
By steeplejack in forum Marketplace DiscussionReplies: 3Last Post: 19-10-2013, 10:52 PM -
Tapping Aluminium profile
By jonbabbz in forum Tool & Tooling TechnologyReplies: 3Last Post: 28-05-2012, 08:09 AM




Reply With Quote

Bookmarks