Thread: Aluminium profile cnc build
Hybrid View
-
22-07-2016 #1
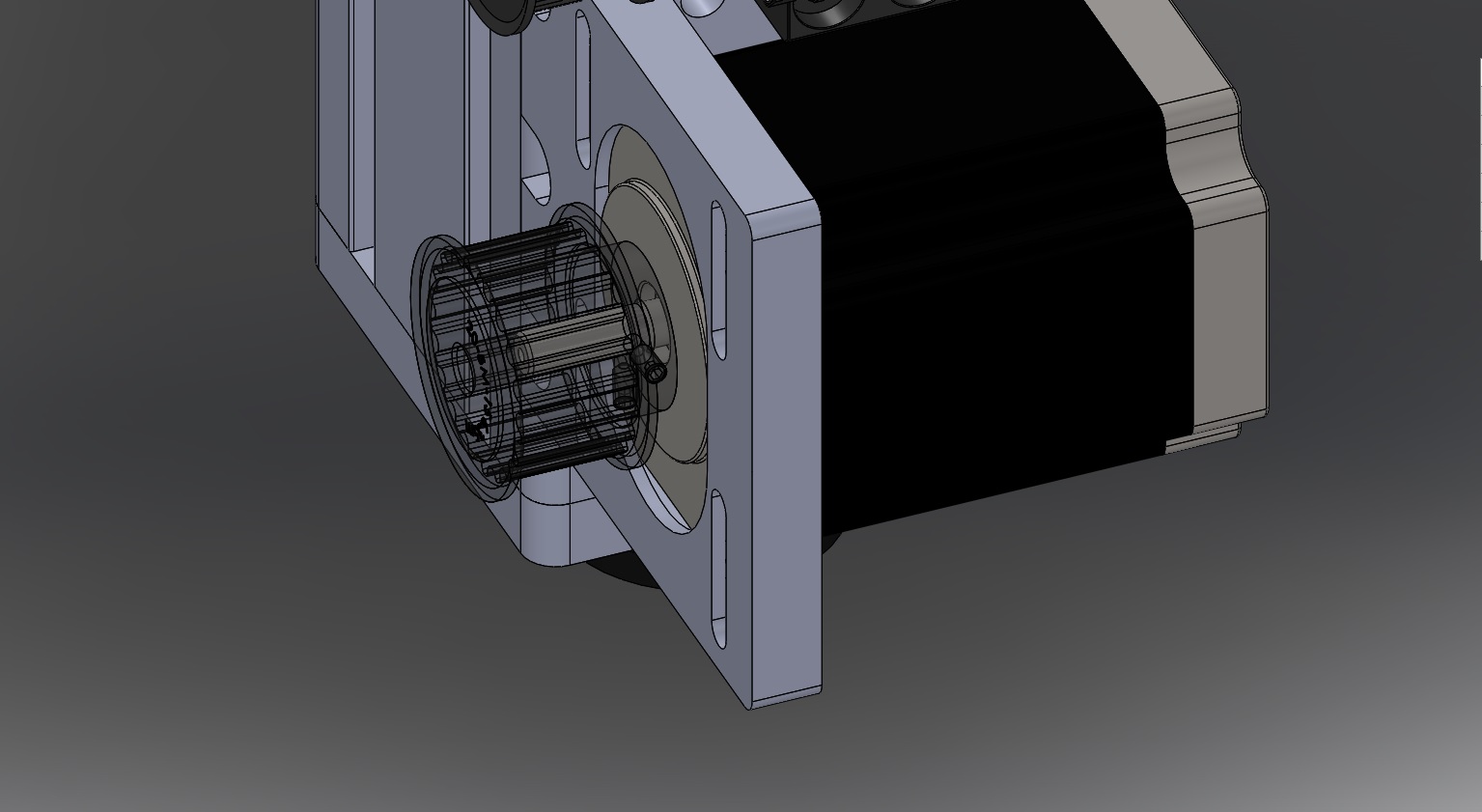
So do we actually need that thickness of a plate if anyway we are machining almost all the through the thickness?
Išsiųsta naudojantis SM-G900F Tapatalk 4 Lt
-
22-07-2016 #2
It has to have some inherent stiffness to stop any bending forces from the belt, I had it 20mm thick as it came out the same sheet as the rest and I needed the thickness to put the M8 bolts into....
Thread Information
Users Browsing this Thread
There are currently 1 users browsing this thread. (0 members and 1 guests)
Similar Threads
-
Aluminium Profile - ValuFrame?
By Tenson in forum Marketplace DiscussionReplies: 12Last Post: 24-09-2020, 07:21 PM -
Aluminium Profile
By amxen in forum Metalwork DiscussionReplies: 2Last Post: 13-08-2015, 07:37 PM -
eBay: KB Aluminium Profile Supplies
By KB Aluminium in forum Items On eBay UKReplies: 45Last Post: 20-05-2015, 03:46 PM -
aluminium profile for cutting bed of router
By steeplejack in forum Marketplace DiscussionReplies: 3Last Post: 19-10-2013, 10:52 PM -
Tapping Aluminium profile
By jonbabbz in forum Tool & Tooling TechnologyReplies: 3Last Post: 28-05-2012, 08:09 AM



Reply With Quote
Bookmarks