Thread: E-Stop input problem
-
20-02-2016 #1
Hello,
I am running the first few tests with my control cabinet. I am able to move all axis in the correct direction and required speed. I am not trying to set up the e-stop, but it won't want to work !
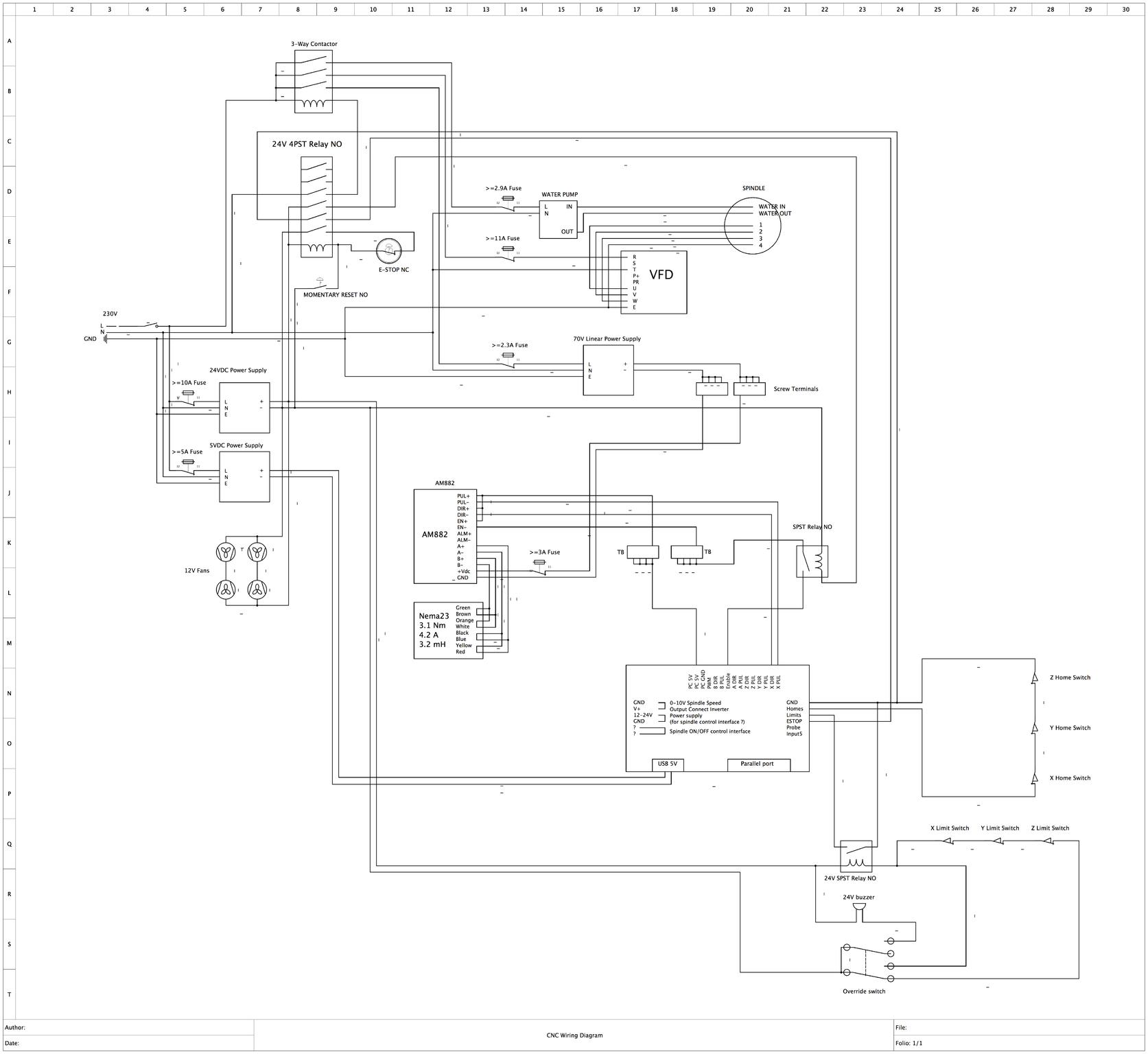
Here is my wiring diagram:
And here is the Mach3 setup I've got:
E-STOP port #1, pin number 12, active low
When the master relay is off, there is now power going to the drivers / motors, but the BOB, 24V and 5V power supplies are powered. Thus, Mach3 should consider that the estop is pressed (since it's "active low") and not let me press the "reset" button on the screen. However, it lets me click the reset button fine.. so it doesn't recognise the E-Stop..
I checked the e-stop circuit was connected to pin 12 of the BOB, and it is. I also checked with a ohm meter that the e-stop circuit closes and opens in accordance with the master relay, and it does: master relay off, now resistance through the loop; master relay on, resistance goes through the loop. However, if I measure the voltage in the loop, I reads 0V no matter if it is closed or open. Would the BOB be responsible for this ?
All the best,
G.
-
20-02-2016 #2
Ignore your circuit diagram disconnect your E Stop circuit and get the E Stop function working with a switch and two short wires at the BOB and refer to the BOB manufacturer's documentation.
Your problem is that you are guessing which of several things are wrong, this is not the way to fault find, work with one variable at a time.
-
20-02-2016 #3
Presume you've tried changing the active state.?
Have you tried just putting a jumper wire across pin12 to gnd. This should allow mach to reset and eliminate any wiring issues. If with wire mach doesn't reset then change active state of pin 12 and try again.
-
20-02-2016 #4
Don't know your BOB but could it be that the e-stop is a pin which needs to receive a positive signal and not be shorted to ground?
Last edited by komatias; 20-02-2016 at 12:25 PM.
https://emvioeng.com
Machine tools and 3D printing supplies. Expanding constantly.
-
21-02-2016 #5
Here you go :) User Manual of 5Axis Breakout Board - Mach3I think I'm supposed to loop it to the ground pin. On the manual they say to use pin #10 because they stay coherent with the wiring diagram they show. I might be wrong but I think the wiring diagram doesn't show any power supply involved in the input pins.
Just tried. When I set the estop to active high, Mach3 won't let me click the reset button because it says "e-stop required". When it's active low, same problem as before..
Am I supposed to use the "optional 24V power supply" ?Last edited by eurikain; 21-02-2016 at 06:43 PM.
-
21-02-2016 #6
-
21-02-2016 #7
Oops, sorry wrong link ! Here it is: User Manual of 5Axis Breakout Board - Mach3
Just fixed the problem !!!!! I had to wire and external power supply to the board... duhhhhh ! Now mach3 correctly picks up the signal :D The doc wasn't really clear about this... Weirdly I have to set it to "active high" for it to work... seems counter intuitive, as the button's actually "active" when there is no power.Last edited by eurikain; 21-02-2016 at 06:45 PM.
-
21-02-2016 #8
-
21-02-2016 #9
The inputs are all powered at the higher voltage of 12-24v.
See vid below
https://youtu.be/0mNu-fIC0XUhttps://emvioeng.com
Machine tools and 3D printing supplies. Expanding constantly.
-
21-02-2016 #10
No i hadn't powered it before. Now it works fine, obviously since I power it lol. The power supplies in 24V, but I checked the bob's output is only 10V, but that's what they said in the manual :)
Thread Information
Users Browsing this Thread
There are currently 1 users browsing this thread. (0 members and 1 guests)
Similar Threads
-
New build – input/comments appreciated
By ngundtoft in forum Gantry/Router Machines & BuildingReplies: 73Last Post: 05-10-2015, 11:38 AM -
Help re electrical input
By Jomach21 in forum Motor Drivers & ControllersReplies: 1Last Post: 08-06-2015, 12:30 PM -
Haunyang VFD input voltage
By JamesUS in forum Spindles & Drive MotorsReplies: 0Last Post: 18-01-2015, 08:25 PM -
Aluminum router build - Could use some input
By Tumblebeer in forum Gantry/Router Machines & BuildingReplies: 17Last Post: 01-09-2014, 09:48 PM

Reply With Quote


Bookmarks