Thread: Limits, homes, override switch
Hybrid View
-
22-02-2016 #1
Hello, it's me, I was wondering if after all these years... alright let's get serious :D
1. In my control cabinet, I have a limits override DPDT switch. Works like a charm, but only for the limits, since I didn't connect the homes to it... so when one of the home switches triggers, my override switch is useless. Was I supposed to connect also the homes circuit through the switch as well ?
2. In Mach3. I have homes on pin 13 and limits on pin 15. Am I supposed to use pin 13 both for homes and X-- and pin 15 for X++ ?
Thanks for your help :)
All the best,
G.
-
22-02-2016 #2
I thought it could be possible to use the DPDT switch I already use for the 24V limits circuit:
... but since the homes loop is 10V, I can't wire in on the same side of the DPDT switch as the limits. I would have to put it on the second side, but the buzzer is already there. I wanted to put the buzzer on the same side as the limits, but it keeps beeping, since no matter what pin I connect it to, it'll always find a way to the negative side of 24V PSU. Therefore it's a dilemma.. either I have to get rid of the buzzer to free the second side of the DPDT for the 10V circuit, or I just get another DPDT switch for the homes.. but that seems a bit annoying as I would have two limits override.. so I think getting rid of the buzzer is the way to go, but then how do I got about not forgetting to put the switch back to it's OFF position once I've jogged the machine off of a triggered switch ?
-
22-02-2016 #3
Hi,
Now I am going to try and clear a little confusion (or add to it ?).
Homes - are basically positional references.
Limits (which are normally a little outside of homes) are the protection to stop you jamming the machine and/or damaging it. It is llike hitting E-stop in principle.
Mach3 when it does the homing, jogs the axis until it encounters the home switch and then moves back off the switch to a place where it is not triggered. Z axis is lifted to Home first, to raise the tool above the workpiece (usually
). Then the Y and X, but the order is configurable.
So you need separate pins for Homes and Limits, as a triggered limit demands operator action to correct. You have to disable the triggered input manually first before you RESET Mach3 and then jog back to safety. You can then switch the Limit back into protection mode.
I use a buzzer to indicate that I haven't completed the process properly.
You can always use a 3PDT switch like this one below. BUT you don't need any reset for Homes if you keep them on separate input pins.
Cheers,
Rob
http://uk.farnell.com/multicomp/mcr13-432c1-01/switch-toggle-3pdt-on-on-sq/dp/2128057?ost=2128057&mckv=Pet0r2EX_dc|pcrid|7810829 0589|&selectedCategoryId=&CMP=KNC-GUK-FUK-GEN-SHOPPING-MULTICOMP&CAGPSPN=pla&gclid=CMad8Mvji8sCFQjlwgod3v IHHg&CAWELAID=120173390000201411&gross_price=true
Last edited by cropwell; 22-02-2016 at 05:29 PM.
-
22-02-2016 #4
No Don't use any relay for Home switches just connect direct to the Input pin or pins. The Relay cause a delay and makes homing unrelaible.
You can share one Input for all Home switches provided you use the correct switch type and connection.
If your wanting to share the Switch for both Home and Limits then you can't using the Relay approach for the above reason.
-
22-02-2016 #5
Hi,
First - What switches are you using for homes and limits ?
The 3 wire Inductive type of switch usually floats (no connection) or grounds the switch contact depending on whether NC (normally closed) or NO (normally open), The fact that you use 24v or 10v to power the inductive sensor doesn't matter.
NC are normally wired in series with the first switch being connected to actual GND and the next switch getting its GND from the preceding switch NC contact, with the last switch in the series having the NC contact going to the BoB. This means that if any one switch is triggered then the input to the BoB goes to 'float' and circuitry inside the BoB lifts it to logic 1 (active high).
NO are wired in parallel, so that if any one switch is triggered, the input to the BoB is forced to GND (logic 0, active low).
As Jazz says relays are unnecessary and cause errors in Homing precision.
NC switches are preferred as they fail to 'safe' if you have a circuit break.
Cheers,
Rob
-
19-10-2016 #6
-
19-10-2016 #7
-
22-02-2016 #8
No like said in last post Homes are separate to limits when using Relay.
Again No 13 is Home switch and it doesn't have ++ or -- It's just a switch you place at one end of the machine then tell mach to head in that direction when looking for the home switch.
Only Limits have ++/-- because they watch both ends of the machine.
When using Home switches it's normal to use NO switch type because the switch is only triggered at the point of homing. That said you can use NC if you like but the Led on the switch will be on all the time.
-
22-02-2016 #9
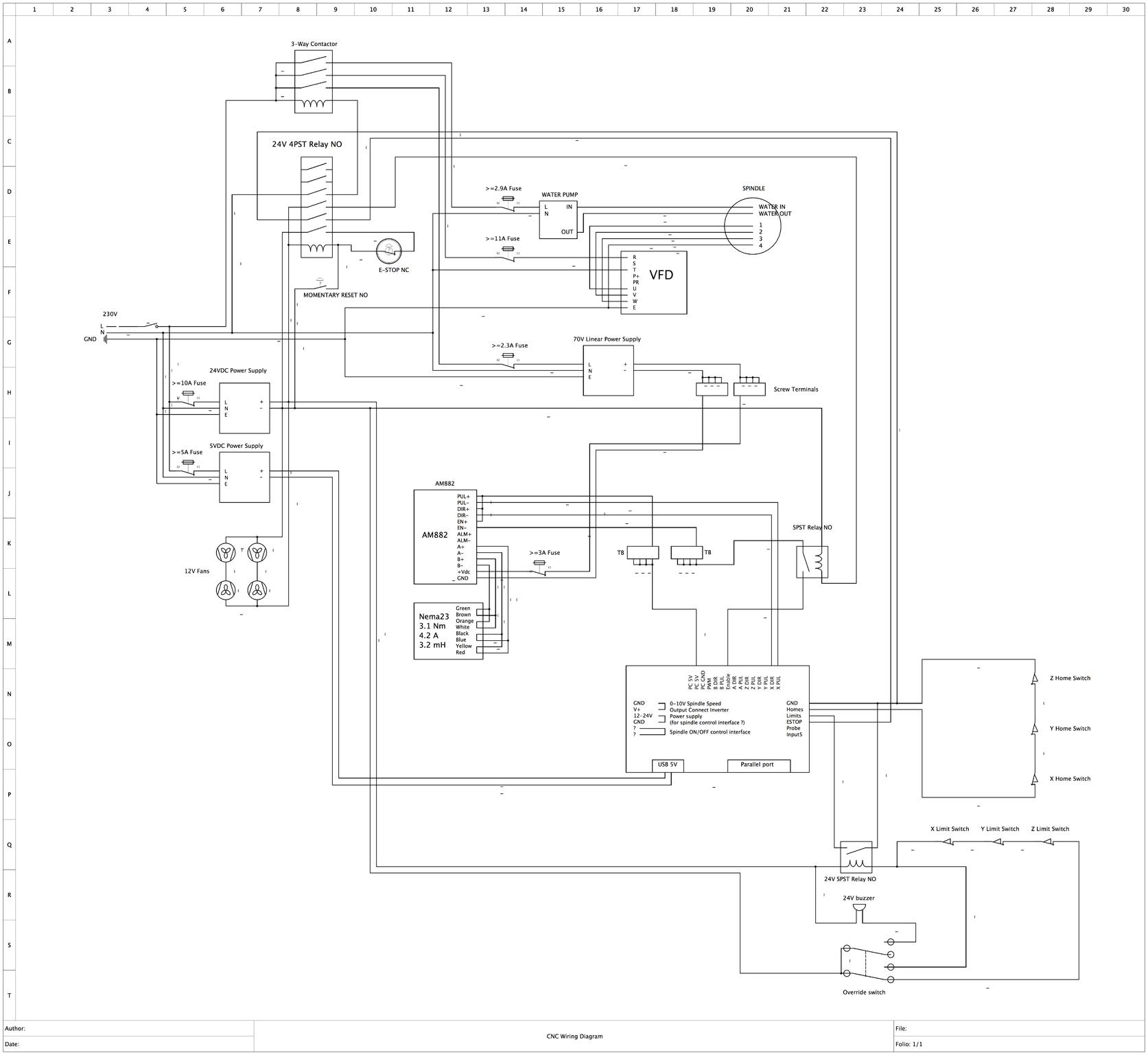
Alright, so let me explain the current situation. Look at the diagram I've posted above, there are six switches. They are all those black mechanical switches with three pins (COM, NO, NC). I have connected the EXACTLY like on the diagram, which means: two separate circuits. I guess I misunderstood things when making the diagram a few weeks back. So, if I understand well, you actually need NINE switches ? 6 for limits and 3 for homes ? I've only got six switches, so I guess I can't have homes currently. Is that an issue really, or can I just have a virtual "home" ?
As for the NC / NO setting, no worries, I've got that in :) The 3 limit switches that I currently have work great, and I can use the DPDT switch correctly to manoeuvre the machine when one switch is triggered. I've done it a few times now.
So, I guess I'll just have to connect my three wrongly-supposed-home switches to the series loop of the limit switches. Therefore I'll get my six limits in series and I just won't have homes. However, how can I physically have home switches AND limit switches ? When the machine moves, it will crunch/bend the home switch before it can reach the limit.
-
22-02-2016 #10
Jazz can probably explain it better than me, but you can use the same switches as home and limits as Mach3 can disable limits when homing.
Microswitches are cheap enough (I don't pay more than €2 each) and it looks as though you have standard microswitches, so forget what I said about inductive sensors.
It is not usual to have a Z-- switch. If the object of the Z-- limit is to stop you crashing the tool into the machine bed, you need to know the tool length, so Z-- is pointless.
You should arrange the switches so the actuating is not done by end on contact, but by an arm passing by the switch. That way the switch won't get crushed.
I haven't looked in proper detail at your wiring diagram, but my first impression was that it was over-complicated. I can't understand why you are talking about 10v and 24v as the BoB input pins are 5v, any higher and you could fry the board.
Estop should kill power to the drives and VFD and report to Mach3 that an Estop has happened, which is what you have.
Cheers,
Rob
Thread Information
Users Browsing this Thread
There are currently 1 users browsing this thread. (0 members and 1 guests)
Similar Threads
-
feedrate override using rotary momentary switch?
By routercnc in forum General ElectronicsReplies: 8Last Post: 26-02-2015, 10:11 PM -
Proximity switch NPN or PNP
By Matt81 in forum General ElectronicsReplies: 9Last Post: 19-04-2014, 11:38 AM -
stepper acceleration rate - limits?
By dsc in forum Stepper & Servo MotorsReplies: 11Last Post: 02-03-2014, 02:25 PM -
limits on mill table
By John11668 in forum Gantry/Router Machines & BuildingReplies: 5Last Post: 31-08-2011, 06:46 PM -
Limits or homing switchs???
By Ross77 in forum Computer SoftwareReplies: 11Last Post: 28-03-2010, 03:17 AM



Reply With Quote


Bookmarks