Hybrid View
- 
	25-02-2016 #1Hi Guys, 
 
 In advance of receiving a new Zero3 controller to replace my damaged Zero2 on my S1000-T, I have been trying to figure out how to connect my new Huanyung VFD spindle to it. According to the literature it is compatible and I have spoken to Heiz, but I just don't understand what they mean and I'm feeling rather stupid . .
 
 
 
 I know I need to connect FOR to DCM on the VFD and also that I need to feed 0-10V between VI and ACM, but I'm unsure which ports & pins these are and what common grounds to use. It's the LPT2 & 0-10V ports that are doing it for me. Heiz tell me that I connect the VFD to both?
 
 Any help greatly appreciated.
 
 Thank you
 
 Gavin
 
- 
	25-02-2016 #2Its very simple. 
 
 First- you dont connect the VFD 0-10vdc input to the LPT port.
 
 You connect it via separate cable to the breakout board of the machine which has to have dedicated output for spindle speed control with a trimmer to adjust voltage. if board is good, that would need a separate small 12vdc 0.2A transformer to be connected to board.
 
 On the VFd side typically VI is +, so are you sure about that schematics? Typically on any VFD i have seen VI is + and from diagram ACM must be the common, so double check that. Read manual cause may be depends if you have changed somewhere parameter "sinking" and "sourcing" and that changes. Depending on what region is set the VFD i mean that could change and be oposite, so take care and set it for EU. Cause maybe line HZ and voltage input is also not set right.
 
 
 So question is:
 
 what breakout board you have on your machine. In breakout board manual it is clearly stated how to connect to VFD.
 
 If the breakout board lacks 0-10VDC output for spindle, then you will need a separate small board to do that. I will tell you from where and model, if thats the case.
 
- 
	25-02-2016 #3Thank you Boyan, 
 
 The controller is a complete unit so it incorporates the breakout board as such, LPT1 input. I know that they have added an analogue 0-10V output for the VFD somewhere in the other 2 ports (LPT2 & 0-10V) but I don't understand what to connect. To me it looked like LPT2 is for a second command cable from the PC, but then there are no pin diagrams for the 0-10V port. Heiz have told me to 'connect the Inverter to the Port 0-10V and to the LPT2 port'. Am I just being stupid?
 
 The VI is a +ve voltage okay and I have the VFD running on it's own by jumping FOR & DCM and a 10k pot on ACM, VI & +10V. It's just the control from the controller that's causing me a headache.
 
 Many thanks,
 
 Gavin
 
 
 
- 
	25-02-2016 #4
 
- 
	25-02-2016 #5Thanks Boyan, 
 
 That was my worry. They are two separate units and don't have a common ground. Added to that one is a digital common ground for the start forward and one is an analogue ground for speed, so different I presume?
 
 I haven't received the CNC controller yet so I can't probe any ports at the moment. I'm still trying to figure out what the lower 25 pin 0-10V port is for 
 
 Gavin
 
- 
	27-02-2016 #6
 Hey, i missed that. They must not have a common ground or connections to current from other circuits. They must be isolated. I speak for the 0-10VDC. Not for the ground of the box and the VFD ground. Thats why usually they are on separate PSU, the spindle speed control i mean. Assuming that they have that integrated, you only need to know wher to take + and - from. Nothing more.
 
 In fact you must measure with multimeter to check continuity between spindle control - / 0-10VDC/ and VFD - input/ for the speed control/. There must be none.
 
 
 
 
 Start forward on spindle, typically is implemented on VFD by closing a contact. usually the VFD provides the 24VDC and from breakout board side just a relay has to be closed, then the VFD knows to start. Once the relay is off, the VFD stops the motor. Look at the picture of your VFD schematics and you will see it. Anything different from that would be very strange.
 
- 
    The Following User Says Thank You to Boyan Silyavski For This Useful Post:
 
- 
	05-06-2020 #7Hello all, 
 I'm in the same situation. I've ordered a Chinese HQD 2.2kw spindle with sunfar vfd.
 
 I don't understand the logic in zero3 controller. I use cncpod2 and kinetic NC together with zero3 controller.
 
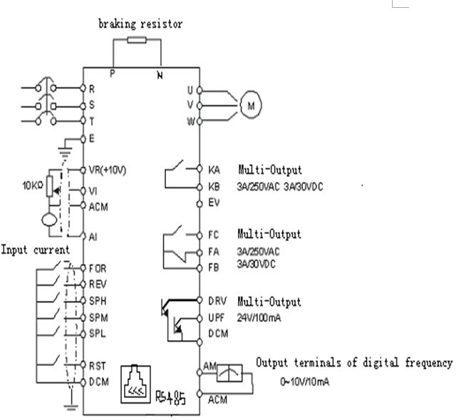
 This is the schematics for the VFD.
 
  
 
 Should I connect pin 18 of 0-10V port to AI and GND to any of the pins 19-25 for speed control?
 
 To turn on the spindle do I need a relay? I guess I can't use the open collector output because it shares the same ground in zero3 but not on the VFD?
 How should I accomplish this? Use relay connected to any free ports? Which coil voltage should I use then?
 
 Sorry about all the questions.
 
 Thanks in advance.
 
 Br
 
 Anders
 
 Skickat från min LYA-L29 via Tapatalk
 
- 
	16-09-2021 #8Hi Anders 
 
 I am hoping that you have managed to do this as I am going to be doing the same. I think I have it in my head after reading through this thread but it would be good to get another, more recent confirmation.
 
 Cheers
 
 Tom
 
Thread Information
Users Browsing this Thread
There are currently 1 users browsing this thread. (0 members and 1 guests)
Similar Threads
- 
  Huanyung FVD PD002 not workingBy eurikain in forum General ElectronicsReplies: 7Last Post: 28-02-2016, 03:27 PM
- 
  Has anyone had any issues on installing Fusion with Norton on a machine?By suesi34e in forum Fusion 360Replies: 2Last Post: 27-01-2016, 12:23 AM
- 
  Installing Mach 3 is driving me mad!By tonygagey in forum Artsoft Mach (3 & 4)Replies: 16Last Post: 13-07-2015, 01:20 PM
- 
  Reversed axis on a AXYZ 6010 after installing DNC controller software...By RickyThunders in forum Machine Control SoftwareReplies: 1Last Post: 12-02-2013, 03:56 AM
- 
  Installing Mitsubishi inverter FR-E520S-2.2K-ECBy Colin Barron in forum Motor Drivers & ControllersReplies: 5Last Post: 25-09-2010, 07:02 PM
 
                


 
						
					 
					
						 
		 
		 
 
				
				
				
					 Reply With Quote
  Reply With Quote 
						
					 
					
						 
 
		 Originally Posted by artmin
 Originally Posted by artmin
					
 
					
						 
		 
		
Bookmarks