-
4 Attachment(s)
Machine Down!!
Hi All,
Hoping someone can help me, I have a Chinese CNC machine running NCStudio. The old Windows Vista machine I used to operate the CNC has given up on me and is irreparable. I have a spare Windows 10 PC which I installed NCStudio on along with the supplied NCS PCI card. After installing NCS I keep getting the attached garbled error message??
My thoughts are that NCS won't work on the Win 10 PC?
I am looking for some suggestions to get me back up and running again, I have attached an additional 3x photographs of my current setup detailed below:
Stepper Drive - I have 3x identical drives for X, Y & Z
Breakout Board - The only identification on this is FC09-1092
Spindle Drive - I am currently using a Makita palm router, the original spindle was disconnected when I purchased the machine, I would like to use the original spindle however I'm unsure how to wire this up to the Drive/Breakout Board, this would not be a priority at this moment however as the Makita does the job.
Ideally I would like to ditch NCS and replace with either UCCNC or Mach 3 or 4, thoughts please?
Which breakout board would you guys recommend that would be compatible with my current setup?
I am fairly confident in changing over breakout boards however this is not something I have experience of, although I have traced where all the wires currently go.
I would also like to connect the host pc to the machine via either ethernet or USB, this would allow me to use a laptop in the future to both control the machine and generate the CAD/CAM files all in one unit.
I appreciate this is quite a long thread thanks for reading this far, any help advise you can give me would be greatly appreciated also if anyone can recommend stockists for the kit I require hopefully you will get me up and cutting again.
PS - the PSU for the machine looks rather antiquated however it does still work output on this is 70V.
Kind regards
Dougie
-
Re: Machine Down!!
https://www.youtube.com/watch?v=2B0sH53fpsE
I know this is for XP, but it might give you some idea what is happening. You probably won't get the drivers for the PCI card to work in Win10. I'll bet the drivers don't even exist for that card.
-
Re: Machine Down!!
Thanks cropwell
Very informative video, I'll give that a shot
Regards
-
Re: Machine Down!!
I've just done a quick search, and everything I've seen points to drivers only being available for XP. However I have found an eBay listing that mentions it'll work with windows 7, and windows 7 drivers should work with 8 and 10, although if they've not been digitally signed, you may have to jump through a few hopes to get windows to accept them.
I'd suggest downloading Mach 4 and UCCNC, and running them in simulation mode to see what you think of them. Mach 4 does cost more than the UCCNC software, but both will work with CNCdrive UC motion controllers.
My main concern would be what voltage the existing controller operates at, as the UC controllers may work at a lower voltage, which may cause noise problems if just a direct swap is done. If you can post where all the wires go, that would help us work out what changes may be needed.
-
2 Attachment(s)
Re: Machine Down!!
Thanks for coming back so quickly.
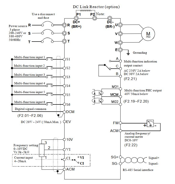
I have attached a copy of the wiring diagram for my machine. The only thing I'm not sure is regarding the Invertor wire from connection "DCM" which was either disconnected or I've disturbed it tracing the wires, from an old photo it looks like it was into pin 15 but not 100%. As previously mentioned the original spindle was disconnected so I'm not sure why the invertor was also not disconnected?
I have left out the limit switches, these were connected to pins 6, 7 & 8 with the power coming from pins 14 & 15.
I have also attached a wiring diagram for NCstudio that I found online which basically matches my setup.
Hopefully someone will give me some idea of replacements breakout boards and some guides to changing over the boards, to allow me to use Windows 10 and either UCCNC or Mach 3/4?
Many thanks in advance
Dougie
Attachment 25194
Attachment 25195
-
Re: Machine Down!!
That should be relatively easy to convert to a different controller.
Regarding the VFD, from memory, DCM is normally a 0V which I would expected to connect to pin 14. However you really need to find a manual for the VFD. If you were to go for a CNCdrive UC controller, I'd probably suggest the UC400 along with a suitable breakout board.
You'll most likely need to add an additional power supply to power the controller and breakout board.
-
Re: Machine Down!!
Hi m_c
Thanks for replying to my post, after some research I think you are correct the DCM pin looks to have been connected to pin 14. I found the following video on Youtube
I have also linked a copy of the user manual for the VFD, if you get a chance could you confirm?
I've had a look at the UC400, this looks to be an ideal solution and also future proofs the machine, do you have any recommendations on breakout boards and PSU's I've had a look and theres quite a lot to choose from? CNCDrives BOB's don't really explain the connections very well, I'm also not sure how the VFD connects to their BOB's? I can't seem to see PSU's for sale on CNCDrive?
Thanks again.
Regards
Dougie
-
Re: Machine Down!!
I'd double check with a multimeter, but I'm pretty sure the DCM should go to 0V (it's been a while since I've had to wire up a VFD!). Hopefully somebody else will confirm.
BOB wise, I'd guess the usual cheap generic 5-axis Chinese ones available on eBay is as good as any for a basic machine, as they include the needed circuitry to get a 0-10V analogue output for speed control. I'm not entirely sure if there is any difference between the green and blue ones...
PSU wise, I personally prefer DIN rail mounted supplies, but there are lots of options. I'd think you'll only need a 12V supply, as the UC400 takes 12-24V, and everything on the basic BOBs uses 12V (plus I think you need 5V via the USB for powering the step/dir outputs).
-
1 Attachment(s)
Re: Machine Down!!
Typically, S1 and DCM would go to a relay, with the relay closing the circuit between them.
Attachment 25218
Not sure what they were doing with S3-S5?
My recommendation would be the UC300ETH with a UB-1 breakout board from CNC Room, but it's not cheap. Very easy to wire up, though.
https://www.cncroom.com/interface-cards/uc300eth-ub1
-
1 Attachment(s)
Re: Machine Down!!
Hi all,
First of all thanks to all who have replied to my post your help is greatly appreciated.
I am about to order the UC400ETH along with the UCCNC software, however as I will also need to upgrade the breakout board I have found this to be a bit of a headache due to the options available. I have found the following three all on various websites can anyone recommend a BOB that will be compatible, and what the difference is between a £10 board to a £50 board?
CNCDrive
CNC4You
eBay
I have also found on Stoney CNC using the HDBB2 board (see attached), as they are UK based presumably they would arrive before Christmas, Ideally I would like to get the machine up and running again during the holidays.
Thanks again
Dougie
Attachment 25230