1 Attachment(s)
Re: z axis probe connection
Re: z axis probe connection
thanks John but I cannot see that picture on the link you have posted is there another page?
3 Attachment(s)
Re: z axis probe connection
the original picture taken from
http://georgestone72.blogspot.com/20...for-3020t.html
is this -
Attachment 25183
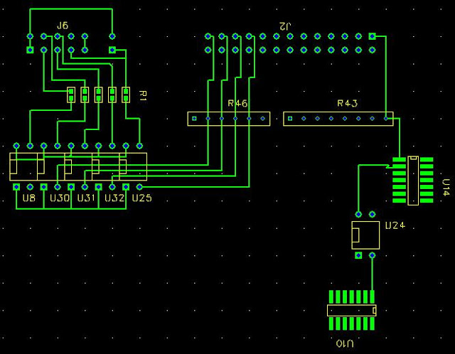
it looks like its the x-ray view looking through the board
its possible the input circuit is going to be like this -
Attachment 25184
VDD is the +5V supply for the printerport side of the circuit
the common 0V being the input common
on another picture you can see a DC/DC converter to provide the isolated supply for the input circuit
Attachment 25185
John