1 Attachment(s)
Limit switches PCB schematic verification.
Hi guys.
Would it be possible for some one to have a look at this schematic for limit/home input PCB that I was looking to build?
[Please see attached..]
Attachment 8036
I'm sure I've either missed some stuff or maybe just done something plain and simply wrong.
Just wanted confirmation that this should work before I plug it all in..
I have a my control unit plugged in to the original port on my PC, so thought I would buy a PCI card and wire this to the second.
The 5v supply will be provided by a wall adapter.
All switches will be NC. Thinking of making a probe, and a few other input devices, probably wont use all connections to start, but want the option to do more later on one board.
Thanks in advance for any feedback, I will appreciate it!
Re: Limit switches PCB schematic verification.
You've essentially connected the limit switches directly to the port with 10k pull-up resistors. In an ideal world this would be fine, however in reality there are a couple of problems. The main one is thatxthis set-up is very susceptible to electromagnetic interference, since the voltage/current through the switches is so low. The other potential problem is there is no isolation between the parallel port and the computer, so if something went wrong with the +5V PSU, then the parallel port would be damaged. Ideally you should run the switches on a 24V circuit and to do this you need to buffer the inputs anyway, so that's how you get isolation. If you search on google for parallel port breakout board schematics you'll find plenty of ways to do it.
Re: Limit switches PCB schematic verification.
Quote:
Originally Posted by
Jonathan
You've essentially connected the limit switches directly to the port with 10k pull-up resistors. In an ideal world this would be fine, however in reality there are a couple of problems. The main one is thatxthis set-up is very susceptible to electromagnetic interference, since the voltage/current through the switches is so low. The other potential problem is there is no isolation between the parallel port and the computer, so if something went wrong with the +5V PSU, then the parallel port would be damaged. Ideally you should run the switches on a 24V circuit and to do this you need to buffer the inputs anyway, so that's how you get isolation. If you search on google for parallel port breakout board schematics you'll find plenty of ways to do it.
Awesome, thanks for getting back to me quickly!
I'll have a look and redesign this and put the new one up, if you could have another look that would be great!
Re: Limit switches PCB schematic verification.
Opto Breakout
Here's a design for an opto-isloated BOB. Any comments from the team ?
Rob
Re: Limit switches PCB schematic verification.
That looks good!
I am little confused however as Jonathan has put that I require 24v..
So would I run the 24v through the micros and then step down to 5v through the Optos?
Also I'm looking to build a board that will max out the inputs to the PP..
I have found a lot of them have drivers also/bi dir, but I am looking to DIY an input system that will handle as many inputs as physically possible.
I have found this PP as a secondary, before I go ahead and but it, is this suitable?
http://www.kenable.co.uk/product_inf...oducts_id=1683
(Am I right in saying I am looking for an ECP/EPP compatible card?)
Re: Limit switches PCB schematic verification.
5V signals can be susceptible to noise as Jonathan says, however provided you're sensible and don't do stupid things like run the signal cables next to power cables, most people don't have any issues.
If you're using Mach, and looking for lots of inputs for non-critical stuff i.e. buttons to make things happen where a slight delay isn't likely to cause disaster, I'd look at getting a PoKeys - POKEYS IO DEVICES
Things like limit and home switches are critical, and have to be directly connected to the controller to get reliable operation.
Re: Limit switches PCB schematic verification.
Eclipse Computers in Coventry do a 2 parallel printer PCI card for £6.95
BUT
Although I have not had any problems with them, they have a terrible reputation for customer service (Google them !).
I used one of these cards, but it needs setting up properly. (I am going thru a Senior Moment phase 'cos I can't remember what I had to do).
Anyway, that card is a Netmos 9815. It is still in the computer but drives LPT2 and LPT3 and I have plans for putting in a second BOB to do limit switches or move some functions to that BOB and do the limit switches on the main BOB (which has 12v as I am using inductive switches).
Having said that, I now have a Motherboard with an onboard Parallel Port and this connector may be all you need Shiny Hardware Limited
They also do a PCI parallel port card.
Shiny Hardware Limited
Anyway, it is time for my medication now and the nurse says I have to put the computer away:apthy:
Cheers,
Rob
Re: Limit switches PCB schematic verification.
You also indicate that you want to maximize your I/O capability and you have indicated all the switches are NC so why not put some or all of them in series? If you put all of them in series, you will use only one pin. I would also heed Jonathan's advice on level shifting as it will reduce potential noise problems.
Just my thoughts.
Re: Limit switches PCB schematic verification.
Why do you need so many switch's.? . . . Is this for a special purpose or just standard CMC machine operation.?
Unless your you plan on things like autotool changers or controlling many external devices then one PP is often enough by running limits and E-stop in series. After that then I'd look to the Pokeys device has it offers a cheap and simple why of doing it with massive amounts of inputs.
Personally I only use 24V thru all my Limits and E-stop system to eliminate any chance of noise issues causing false triggers. This is done thru relays or dedicated safety relay which shut things down at source or kills power in a controlled manner with the 5V signal from PC just used to inform control software an E-stop has occurred.
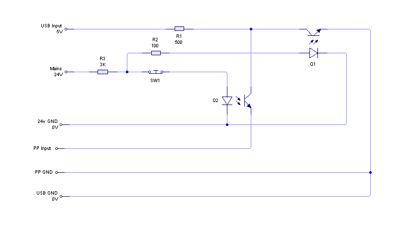
1 Attachment(s)
Re: Limit switches PCB schematic verification.
Hi everyone.
Ok. Quickly to reply to a couple posts..
Attachment 8069
To Jonathan. I've changed my design a little to incorporate 24v [Please see attached].
I've been playing around in simulation with this, but when the switch goes LOW I'm still left with some residual voltage, will this still damage my card? I certainly don't want to risk blowing my card, or even worse my system!
I'm not entirely sure I have the right values here either, just used trial and error until I ended up with a stable circuit..
(I'm no electronics guru as you can probably tell!)
I am still getting roughly 800mV on the PP pin.. Will this be a problem, is there another way I can do this so I get an absolute 0v here?
Also missing caps etc here, any suggestions on values/configs?
To cropwell. I tried to insert a 3k on the 5v line, but the sim just plain didn't like it, (as the schematic in your link). It kept blowing out the opto..
In terms of PP PCI card, I have used these guys before, so know they are consistent. I don't mind paying a little more for something, if I know it will turn up, work and I don't have to worry about returns etc. But thank you for the thought, it's always good to know there are places that do hardware that cheap!
I'm still not sure if the one I posted up is suitable?! Could someone please kindly confirm this?
To MC. The POKEYS looks interesting, am I right in saying that this is a straight up micro controller? If I ran the opto from the return of the 24v to this and programmed a controller, would that mean I could run the 5v straight in to the PP card input, or would I still need to add a load between the micro and the input pin?
The reason I ask is that I have been recently working with 8/32bit micro controllers, but am a little unsure when it comes to PC hardware electronics. For example, I would know how to send serial via USB, but then wouldn't know how to get Mach3 to interpret it as a function.
But then maybe I would be complicating things if I went this route.
Unless I went the voltage to PP route, reading from the micro controller input?
I need more info on this, so will have another look around for more info also..
To C_Bubba. Totally understand the reasoning behind having everything in series.. But, I'm kind of looking to keep everything separate for expanding, chopping and changing later on.
Also I would like to use the full 9 limit functions in Mach 3 (IE ++X, --X, ++Y, --Y etc). I have got this right, they are the limits per axis? Or am I missing something else here too..
I can't plug in to my current controller with out voiding the warranty, this is why I'm going the DIY route. It'll be cheaper, more flexible and having a dedicated board for limits means I get to use more inputs instead of just using one input for everything.
I am new to this all, so please excuse me if I'm missing the obvious, I'm just experimenting and want to give this a go. Hopefully it'll pay off, and then I can look in to building my own fully fledged controller one day.. (Fingers crossed!)
To JAZZCNC. May be putting in some digi probes, tool changing, secondary homing etc at a later date, if I'm going to make this thing instead of buying one, I need all the help I can get! :biggrin:
(From the controller, and other people!)
Or maybe I just generally need help.. lol
I certainly would like to try this, and if it works I'll be happy that I have those options available for expansion later on, even if I don't actually ever use them.
Realistically I'm only looking for ten at the moment, 9 limits (3 of which are the homes) and 1 for a probe that I'm going to also DIY shortly (if/when I get this up and running safely..)
Thanks everyone for the feedback, hopefully I'll hear back from you soon so I can get this sorted and not have worry about hurting myself or my machine!
All the best!