2 Attachment(s)
Question on PCB and routing
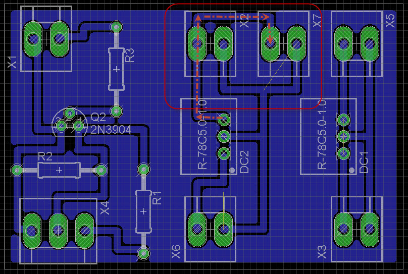
Question on PCB and routing , well more .. will it work I guess ? Anyway I have hammered the tutorials and finally got to where I think I can start to mill the board. Only thing is is a question on power voltage etc. as you can see I have highlighted my concern in a red box , this is two molex 2 male pin plugs , I want to draw power from both as they go to different parts of the hardware .. will this work ? Will this affect the voltage ?
Attachment 8907
and blew a close up :)
Attachment 8908
any help as normal appreciated :) only had four beers so far .. record lol BTW the board is tiny only only 60mm x 40mm .
Re: Question on PCB and routing
As long as your within the limit of what the regulator can supply AND the traces are wide enough for the current desired, it should work.
Re: Question on PCB and routing
Depending on current, it may mean a slightly higher voltage drop at X7, however provided that whatever you're powering from the connectors aren't going to be affected by noise/voltage spikes from each other, and you're not going to overload the tracks, it'll be fine.
1 Attachment(s)
Re: Question on PCB and routing
Quote:
Originally Posted by
C_Bubba
As long as your within the limit of what the regulator can supply AND the traces are wide enough for the current desired, it should work.
I've made the traces as wide as possible, I think it should be able to handle the current , suppose I wont know until I try it Bubba lol , again thanks for the reply mate :)
Attachment 8909
Re: Question on PCB and routing
Quote:
Originally Posted by
m_c
Depending on current, it may mean a slightly higher voltage drop at X7, however provided that whatever you're powering from the connectors aren't going to be affected by noise/voltage spikes from each other, and you're not going to overload the tracks, it'll be fine.
Hi MC , nah the last on the rail powers two 5v servos the first powers a raspberry pi , i'll have to rethink if it drains or spikes to much, but they are 7 quid a pop I would expect then to have some umthh ! lol
Beer 5 ..now poured !
Re: Question on PCB and routing
Quote:
Originally Posted by
Fivetide
Hi MC , nah the last on the rail powers two 5v servos the first powers a raspberry pi , i'll have to rethink if it drains or spikes to much, but they are 7 quid a pop I would expect then to have some umthh ! lol
Beer 5 ..now poured !
Use this: The PCB Track Width Calculator to calculate track width...
Incidentally, 3-pin regulators should have 10 - 100nF ceramic capacitors on input and output else things can get noisy. See their datasheets.
Re: Question on PCB and routing
Quote:
Originally Posted by
irving2008
Use this:
The PCB Track Width Calculator to calculate track width...
Incidentally, 3-pin regulators should have 10 - 100nF ceramic capacitors on input and output else things can get noisy. See their datasheets.
Hi Irving hope your feeling ok , they are used for pure power no signal its just a drop down box.
Re: Question on PCB and routing
Quote:
Originally Posted by
Fivetide
Hi Irving hope your feeling ok , they are used for pure power no signal its just a drop down box.
read the datasheets... HF noise on power lines can cause all sorts of issues.. trust me, been designing electronics for 40 years!
Re: Question on PCB and routing
Quote:
Originally Posted by
irving2008
read the datasheets... HF noise on power lines can cause all sorts of issues.. trust me, been designing electronics for 40 years!
So you think I should add 10k's at the voltage out ? I'm going off the guys schematic , he didnt include them only on the data line.
PI Tank power
Re: Question on PCB and routing
I normally include an electrolytic cap on the output of linear regulators, then add a ceramic near the input of anything that may be affected by noise.
Although things may work without caps on the linear regs, it's not good practise. Lots of linear regulators specify minimum capacitence on the output lines in their datasheets.