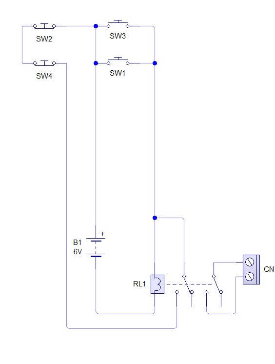
Hi all, I have a question, my extractor unit is in a not easily accessible place so the no-volt switch is awkward to get to and I don't want to move all the pipework.
What i would like to do is to move the switch by my bench, not a problem, what I would really like to do is have two no-volt switches one on each bench
Now can you have 2 no-volt switches on one machine? how would you wire it up? any foreseen problems?
Looking forward to your answers
John

