Re: Help please. Dip switches and mach 3 settings
Quote:
. I very much welcome reading material to avoid pushing the limits of anyone.s patience. :)
Don't worry about this. I believe John is very experienced in electronics. Just go through it with one small step at a time.
Also have you disabled all the crap like screen savers and stuff in the bios that is not needed on the pc.
3 Attachment(s)
Re: Help please. Dip switches and mach 3 settings
combining the circuit of one of the BOB outputs with the circuit f the stepper driver inputs :-
Attachment 24614
when the printer port or motion controller goes high
the output of one of the inverters in the 74HC14 goes low and
about 10.6mA flows through the opto isolators LED
the light turns on the NPN photo transistor that in turn pulls the
stepper driver negative input down to ground
(- step in the circuit example)
about 16mA flows through the stepper drivers input LED
the problem is when the BOB input goes LOW
the BOBs opto isolator LED is turned off but the NPN transistor takes a while to turn off
the square edge of the step pulse gets rounded off
delaying when the stepper driver LED is turned off
while I expect a faster opto-isolator is used inside of the stepper driver
the NPN photo transistor inside the drivers opto-isolator will further degrade the step pulse
John
PS
propagation delay through a high speed opto-isolator
Attachment 24615
not only is the signal delayed but the edges are rounded - see page 4
PPS
in another thread to use surplus Tormach stepper drivers
https://www.cnczone.com/forums/torma...ml#post2107952
from the above post
Attachment 24616
you can see the Tormach / Leadshine stepper driver uses a HCPL 2531 dual high speed opto isolator for the step & direction inputs
a slower FL817 opto-isolator being used for the enable input
the "817" being the opto-isolator I expect your BOB to have
Re: Help please. Dip switches and mach 3 settings
Clive: yep, no such thing on this 12+ years pc, has a built in parallel port, windows 7 32 bits, no aero theme or screensaver. I don.t know what are the bios things which I don.t need.
John: ok, got the point a light and a sensor which acts like a switch and this one does not work fast enough. Now changing the drivers (wantai) is not possible, and buying others costs a bit.
Changing or upgrading the optoisolator in drivers or bob is I guess problematic. Like chancing the tiny chip on a pcb, is doable, and I have some tools for that, but not the skills just yet.
I can buy another Bob, if it helps. Should I, and if yes, which one?
3 Attachment(s)
Re: Help please. Dip switches and mach 3 settings
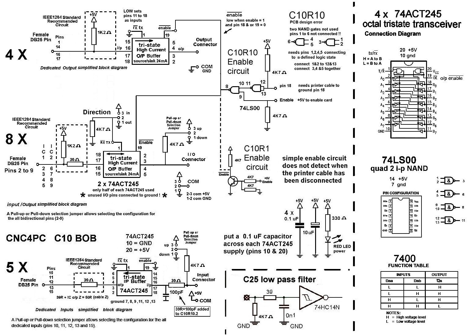
I would try another BOB that does not have opto-isolated outputs
and either has 74HC14 HEX inverters connecting the printer port outputs to the stepper driver inputs or 74ACT245 octal transceivers as used on the C10 BOB
Attachment 24617
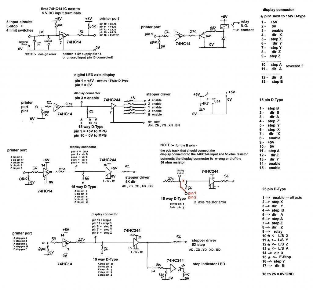
the C10 has no opto-isolators on either the inputs or outputs
note this BOB
Attachment 24618
has a design flaw
if you look at the 74HC14 used for the inputs
the supply pi 14 is not connected !!!
see top left hand corner of the circuit diagram
Attachment 24619
John
Re: Help please. Dip switches and mach 3 settings
Has the enable been connected up yet ?
I would common all the +v inputs to the drivers and use -ve pulses to drive enable, step and direction. There again, I wouldn't use that BoB as it has no relay output (though these can be added with a cheap board) and no 0-10v speed control.
I happily use this board https://www.dropbox.com/s/gfq4isvihn...rd-EN.pdf?dl=0 and have only blown one of them so far (my own stupid fault). At least they are cheap :untroubled:
Re: Help please. Dip switches and mach 3 settings
I found both ones available in my area, 22 euro for db25 (with relay), and 30 euro for the C10 (if it works with that flaw)
Also HDBB2 at apx 50 euro https://www.ebay.com/itm/HDBB2-break...sid=m570.l1313.
So I.ll get any of these, now the tricky part is which one?
Also have available UC300ETH, but it is expensive as hell, apx 150 euro
Re: Help please. Dip switches and mach 3 settings
Quote:
Originally Posted by
Radu_Andrei
I found both ones available in my area, 22 euro for db25 (with relay), and 30 euro for the C10 (if it works with that flaw)
Also HDBB2 at apx 50 euro
https://www.ebay.com/itm/HDBB2-break...sid=m570.l1313.
So I.ll get any of these, now the tricky part is which one?
Also have available UC300ETH, but it is expensive as hell, apx 150 euro
Like this;- https://www.ebay.co.uk/itm/5-CNC-Axi...4AAOSwaxlZiq98
These boards require 5v and 12-24v for the inputs and speed control to work
You can buy them from China as well:- https://www.aliexpress.com/item/5-Ax...ceBeautifyAB=0
Re: Help please. Dip switches and mach 3 settings
Quote:
Originally Posted by
Clive S
Probably shipped from China (their Engrish warehouse).
2 Attachment(s)
Re: Help please. Dip switches and mach 3 settings
this BOB
https://www.ebay.co.uk/itm/5-CNC-Axi...4AAOSwaxlZiq98
is the type of BOB I would use
Attachment 24620
it looks like its a version of this BOB found in some control boxes supplied with some 6040 CNC machines
Attachment 24621
the TX14175 has the advantage of having a 5V to 5V DC converter to provide the isolated 5V supply for the 75HC245's
instead of taking a 5V supply from a USB port
the HDBB2 looks good
I am not sure why they have used a expensive 36 way centronics connector instead of a 25 way D-type connector
John
Re: Help please. Dip switches and mach 3 settings
Ok. Thank you. Will order today. :)