I think you mean the 'star ground'.  This means all grounds from shields etc. all meet at one point, and this one point is then connected to the ground from your mains cable.
I'm not an electronics whizz but I think the idea is to avoid 'ground loops'.
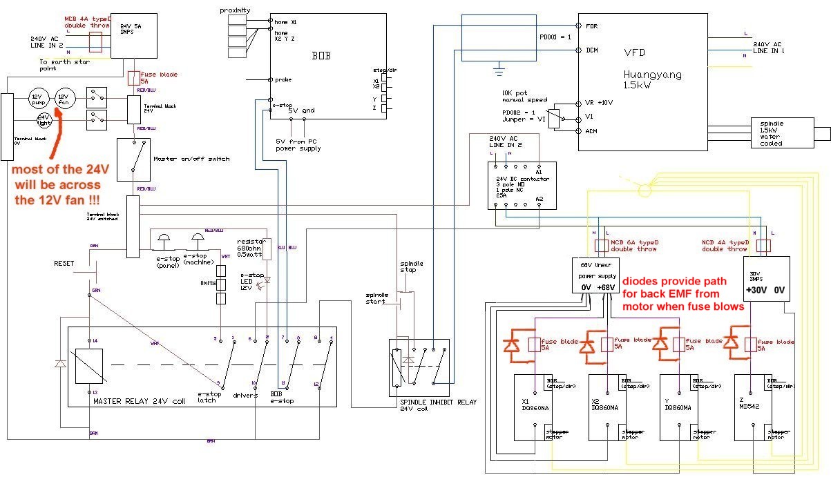
Here is one of my older diagrams (a few changes since) - see the yellow cables which all join at a single point.  This is then connected to the mains cable earth.
Attachment 17266
Here is a picture of my control cabinet - ground is yellow and green.  You can see that all of these cables meet up at a group of terminal blocks that are right next to each other (this is my star ground point).  Because they are special earth terminal blocks they also connect to the metal DIN rail underneath which effectively joins them all together at that point.  The middle terminal block then has a single wire which goes back out to the mains earth.
Attachment 17265
Note that my VFD is completely separate (separate mains cable, shielding and earthing), but many people run everything off one socket.