500VA Toroid - Relay or Contactor?
	
	
		This is more out of curiosity, but what would you pick to switch a 500VA toroid?
.
I was going to use a contactor, but I think the coil requirements might just push the available power supply over the edge, so I'm now swaying towards a big relay, but the ones I've looked at so far are all out of stock at suppliers.
And it's got me thinking what other people would use.
	 
	
	
	
		Re: 500VA Toroid - Relay or Contactor?
	
	
		Not a recommendation (haven't used it in earnest yet, just initial testing) but I'm using a relay from Electric Center (how it pains me to use that spelling...). For less than a fiver or so, seems to do the job. Contacts look reasonable. My control box has a 650VA toroid. Switching on, there's just the load of charging the capacitors. Switching off is when there might be a bigger load, but only on hitting the e-stop which should be a rare event. I hope:smile:. Normal switch-off is lightly loaded as no motors turning, so only breaking relatively low currents. That's my thinking, anyway. If it does fail one day, then it's a fiver and an unplug/plug job to swap it.
OTOH, my lathe uses a chunky multi-pole contactor that sounds like the crack of doom when it operates, but then it's switching a 3HP motor on load. 3-4 times the price, typically multi-pole so bigger physically. But probably last for ever in this application.
	 
	
	
		2 Attachment(s)
	
	
		Re: 500VA Toroid - Relay or Contactor?
	
	
		Personally, one of these:
Attachment 19581
Or, if you can spare £1 on eBay, a 25A SSR:
Attachment 19580
	 
	
	
	
		Re: 500VA Toroid - Relay or Contactor?
	
	
		
	Quote:
	
		
		
			
				Originally Posted by 
Jonathan
				
			 
			
			
		
	 
 I didn't have much joy using an SSR to switch my toroid supply on.  Can't quite remember what it did now but something didn't work.  I then read they aren't good with these types of loads.  They also fail ON.  Swapped it out for branded contactor (controlled by 24V logic on an estop circuit) and it works fine.  Thanks to a kind forum member for sending me that part FOC !
Would go the contactor route if I ever built another.  The inrush current bothered me but then it not really my area to comment in detail.
The mains switch made me chuckle.  Should also be fine but then it's not part of a safety circuit if you want to have that feature in your system
	 
	
	
	
		Re: 500VA Toroid - Relay or Contactor?
	
	
		
	Quote:
	
		
		
			
				Originally Posted by 
routercnc
				
			 
			I didn't have much joy using an SSR to switch my toroid supply on.  Can't quite remember what it did now but something didn't work.  I then read they aren't good with these types of loads.
			
		
	 
 This could be because some SSRs switch only at the nearest zero crossing point, which is the point that gives the highest inrush current for a transformer, so not such a great idea. Other than that I can't think why they wouldn't work well.
	Quote:
	
		
		
			
				Originally Posted by 
routercnc
				
			 
			They also fail ON. [...]The mains switch made me chuckle.  Should also be fine but then it's not part of a safety circuit if you want to have that feature in your system
			
		
	 
 I agree neither is going to fair well with any modern safety inspection.
	 
	
	
	
		Re: 500VA Toroid - Relay or Contactor?
	
	
		I did look at a peak switching SSR, but after seeing the price, quickly abandoned that idea.
.
I'll probably just go for a contactor. The E-stop relay in this machine did power the original drive power transformer, but it was a 300VA aprox. <mind has gone blank, but square iron/steel type> transformer. So not only was it smaller, it wouldn't have the same power on surge as a toroid.
.
The toroid will be controlled via the E-stop circuit, which runs on 24VDC, but I think it's not that large a supply. I meant to check it's output today, along with the E-stop relay rating but forgot. Last thing I want is it to cause a brownout when the contactor gets powered up, as the 24V also powers various sensors.
However, having just checked the wiring diagram, I could always just use a 230VAC contactor...
	 
	
	
		2 Attachment(s)
	
	
		Re: 500VA Toroid - Relay or Contactor?
	
	
		
	Quote:
	
		
		
			
				Originally Posted by 
m_c
				
			 
			And it's got me thinking what other people would use.
			
		
	 
 I have a switch with fuse and filter like this one...
Attachment 19582
...and after that a slow starter like this:
Attachment 19583
Switching on slowly means no "bang" and current rush. Switching off is no issue at all. The currents are MUCH less than a vacuum cleaner.
	 
	
	
	
		Re: 500VA Toroid - Relay or Contactor?
	
	
		
	Quote:
	
		
		
			
				Originally Posted by 
m_c
				
			 
			I'll probably just go for a contactor. The E-stop relay in this machine did power the original drive power transformer, but it was a 300VA aprox.
			
		
	 
 I'm going to be using a WEG Mini Contactor, CWC16.
16a for £12, my TR is also a 500va
http://chaloncomponents.co.uk/index....actors-7a-16a/
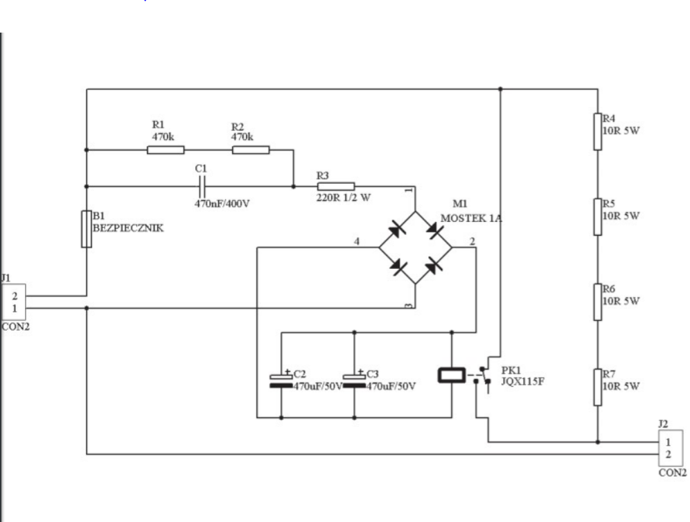
Rectified I'm getting 42v, the drivers are MSD542 x3.
	 
	
	
	
		Re: 500VA Toroid - Relay or Contactor?
	
	
		Those look like useful little devices, Lee, and a good price. One thing that they never seem to tell you, though, is the coil operating current which would be useful for the OP trying to decide if his 24V PSU has the spare capacity to operate it. Personally, assuming that transformer switch-on doesn't trip the supply breakers, I wouldn't bother with a soft-start at these relatively low power levels and just switch directly. Mine seems fine without (650VA toroidal).
Here's a question for the gang, though. Like a lot of small contactors, this is designed to handle 3-phase and therefore has 3 main N/O contacts. If you are using it on single phase, would you just use one contact, wire all three in parallel, or all three in series?
	 
	
	
	
		Re: 500VA Toroid - Relay or Contactor?
	
	
		
	Quote:
	
		
		
			
				Originally Posted by 
Neale
				
			 
			Those look like useful little devices, Lee, and a good price. One thing that they never seem to tell you, though, is the coil operating current which would be useful for the OP trying to decide if his 24V PSU has the spare capacity to operate it.
			
		
	 
 Well I do know the models of a DC flavour have low consumption coils, the idea is you can use them with a PLC directly, no interface relay required.
I probably don't know enough to comment but I would think the coil uses such a small amount it would be negligible?
Catalog: Miniature Contactors CWC
http://www.weg.net/files/products/WE...re-english.pdf
	 
	
	
	
		Re: 500VA Toroid - Relay or Contactor?
	
	
		You have to dig deep in the catalogue to find the numbers, but it looks as if the 24V DC version takes around 150mA. The low-power version is about half that.
	 
	
	
	
		Re: 500VA Toroid - Relay or Contactor?
	
	
		
	Quote:
	
		
		
			
				Originally Posted by 
Neale
				
			 
			You have to dig deep in the catalogue to find the numbers, but it looks as if the 24V DC version takes around 150mA. The low-power version is about half that.
			
		
	 
 So the question now is...can m_c spare the 150 [emoji12]
	 
	
	
	
		Re: 500VA Toroid - Relay or Contactor?
	
	
		
	Quote:
	
		
		
			
				Originally Posted by 
Neale
				
			 
			Here's a question for the gang, though. Like a lot of small contactors, this is designed to handle 3-phase and therefore has 3 main N/O contacts. If you are using it on single phase, would you just use one contact, wire all three in parallel, or all three in series?
			
		
	 
 If I understand the question I connected live and neutral (brown and blue) to the contactor so they were both switched.  See second photo in post #102.  Earth was permanently connected elsewhere.  I controlled the switching using 24V DC logic (white wires) from the estop circuit
http://www.mycncuk.com/threads/6988-...cnc_MK3/page11
	 
	
	
	
		Re: 500VA Toroid - Relay or Contactor?
	
	
		That's a good answer to a slightly different question! No problem at all with that, if you want to switch neutral as well as live. Perfectly reasonable thing to do. What I was thinking about more, though, was the case where you are just switching live (which is what I do, and leave neutral connected). In this case, you might think of putting the contacts in parallel, to reduce the current through each contact by sharing it across all of them. However, when you switch off (probably worst case for arcing at contacts), inevitably the contacts will open at slightly different times so you will end up with one contact set, the last to open, switching the full current. I have seen suggestions that it is better to wire the contacts in series, which can reduce arcing. Some heavy-duty switchgear works like this, especially if switching DC. Anyway, it's all a bit academic if you are working within the spec of the contactor (or relay), I would hope.
	 
	
	
	
		Re: 500VA Toroid - Relay or Contactor?
	
	
		If you use just one contact you can use the other two for switching something else.
	 
	
	
	
		Re: 500VA Toroid - Relay or Contactor?
	
	
		
	Quote:
	
		
		
			
				Originally Posted by 
Lee Roberts
				
			 
			So the question now is...can m_c spare the 150 [emoji12]
			
		
	 
 Should be fine. I've got 2.1A of 24VDC, which sole purpose in life now the old controller is gone, is to power a few relays and sensors. If need be, I can upgrade it or fit a second supply.
.
I've ordered a suitable ABB contactor that only takes 3.5W coil power from RS, as I get free next day delivery. I even ordered one with a NC Aux contact, which I can use to switch in a drain resistor for the capacitor, rather than have the resistor continually warming things up.
	 
	
	
	
		Re: 500VA Toroid - Relay or Contactor?
	
	
		Hi 
I have had a dig around the WEG site and I saw consumption figures for the CWC16 coil. The C03 coil takes 2.6 to 3.7 Watts and the L03 coil takes 1.7 to 2.7W. 2.7W at 24v is 113 mA, so it shouldnt tax the power supply a great deal.
I have just measured an ABB contactor with a 24v AC coil which gives 5.5ohm - that would be taking about 100w on 24vdc, I don't know what the impedance to 50Hz AC is, but it still seems a hefty whack.
The WEG wee beastie is pricey though in the WEG catalogue - so £12 from Chalon seems a damn good price, especially if you get the L03 coil.
Cheers,
Rob
	 
	
	
	
		Re: 500VA Toroid - Relay or Contactor?
	
	
		
	Quote:
	
		
		
			
				Originally Posted by 
m_c
				
			 
			Should be fine. I've got 2.1A of 24VDC, which sole purpose in life now the old controller is gone, is to power a few relays and sensors. If need be, I can upgrade it or fit a second supply.
.
I've ordered a suitable ABB contactor that only takes 3.5W coil power from RS, as I get free next day delivery. I even ordered one with a NC Aux contact, which I can use to switch in a drain resistor for the capacitor, rather than have the resistor continually warming things up.
			
		
	 
 Good stuff, I like the drain resistor idea its also something I thought about doing for the caps on my driver PSU, dont forget the pics once installed ;-).
	 
	
	
		2 Attachment(s)
	
	
		Re: 500VA Toroid - Relay or Contactor?
	
	
		I use the softstart, via 240v switch, than contactor via fail safe latching, but after reading few post will try MCB type D without softstart - will upload results.
Meantime here is my softstart
Attachment 20210
It switch primary coil via 4x10W resistors  just to kill in rush current and after second small relay bypassing resistors before they became too hot. This delay is enough for peak to go down.
This is only inconvenience for toroid trafo I know.
Attachment 20211