2 Attachment(s)
Cutting a curved shape from a block of aluminum
Hello,
I need help with generating a part to an STL file. I had a colleague of mine generate it but it was not curved, but instead angled. We are using DeskCNC (Carkin) to run our CNC XYZ router table, but that's a whole another issue. It will accept DXF or STL files, but since this is a 3D part, I was told that STL might be a bit better.
This is generally what we want to machine:
However, the part we are trying to machine is a block that is 4" x 4" x 1/2" thick with a cylindrical shape cut out of it so it appears similar to this:
http://www.practicalmachinist.com/vb...-fretblock.jpg
Again, it is not 8" x 2", it is 4" x 4". The radius required is 5 17/32".
So basically it's a block minus the cylindrical portion removed. I have tried several different CAD programs including FreeCAD, but could not getit to work. Call me a CAD dummy.
I am attaching what I came up with for the STL file and resulting G-code (NC code).
However, when I run this on our setup, the axes stall through DeskCNC. Maybe the
rapid moves are stalling the motors? We have been able to cut simple parts with the
same config, but then again this is a different type of G-Code file.
Any hints or help are very appreciated.
Thanks
Mike
Re: Cutting a curved shape from a block of aluminum
Hello
What cutting tools do you have and whats the material?
Re: Cutting a curved shape from a block of aluminum
I made this gcode for you, it's assuming you have a ball nosed end mill and you have already roughed it out(taken away the bulk of the waste). You need to edit the lines for the spindle speed if applicable(M03) and feedrate (G1 Z0.5 F11) for your machine. Also I assumed a 0.1 width of cut which maybe wrong for your cutter.
Code:
G20 G18
M03
G0 X0 Y-0.2 Z2
G1 Z0.5 F11
G3 X4 R5.53125
G1 Y-0.1
G2 X0 R5.53125
G1 Y0
G3 X4 R5.53125
G1 Y0.1
G2 X0 R5.53125
G1 Y0.2
G3 X4 R5.53125
G1 Y0.3
G2 X0 R5.53125
G1 Y0.4
G3 X4 R5.53125
G1 Y0.5
G2 X0 R5.53125
G1 Y0.6
G3 X4 R5.53125
G1 Y0.7
G2 X0 R5.53125
G1 Y0.8
G3 X4 R5.53125
G1 Y0.9
G2 X0 R5.53125
G1 Y1
G3 X4 R5.53125
G1 Y1.1
G2 X0 R5.53125
G1 Y1.2
G3 X4 R5.53125
G1 Y1.3
G2 X0 R5.53125
G1 Y1.4
G3 X4 R5.53125
G1 Y1.5
G2 X0 R5.53125
G1 Y1.6
G3 X4 R5.53125
G1 Y1.7
G2 X0 R5.53125
G1 Y1.8
G3 X4 R5.53125
G1 Y1.9
G2 X0 R5.53125
G1 Y2
G3 X4 R5.53125
G1 Y2.1
G2 X0 R5.53125
G1 Y2.2
G3 X4 R5.53125
G1 Y2.3
G2 X0 R5.53125
G1 Y2.4
G3 X4 R5.53125
G1 Y2.5
G2 X0 R5.53125
G1 Y2.6
G3 X4 R5.53125
G1 Y2.7
G2 X0 R5.53125
G1 Y2.8
G3 X4 R5.53125
G1 Y2.9
G2 X0 R5.53125
G1 Y3
G3 X4 R5.53125
G1 Y3.1
G2 X0 R5.53125
G1 Y3.2
G3 X4 R5.53125
G1 Y3.3
G2 X0 R5.53125
G1 Y3.4
G3 X4 R5.53125
G1 Y3.5
G2 X0 R5.53125
G1 Y3.6
G3 X4 R5.53125
G1 Y3.7
G2 X0 R5.53125
G1 Y3.8
G3 X4 R5.53125
G1 Y3.9
G2 X0 R5.53125
G1 Y4
G3 X4 R5.53125
G1 Y4.1
G2 X0 R5.53125
G0 Z2
M30
Re: Cutting a curved shape from a block of aluminum
So what do you want STL file or G-code file.?
For G-code we will need more details like Cutter type and diameter, # of flutes, Material.
Re: Cutting a curved shape from a block of aluminum
Rufe0 he needs it concaved your code is convexed.
1 Attachment(s)
Re: Cutting a curved shape from a block of aluminum
Attachment 16573
There you go 4x4 saved as a STL let me know
1 Attachment(s)
Re: Cutting a curved shape from a block of aluminum
Quote:
Originally Posted by
JAZZCNC
Rufe0 he needs it concaved your code is convexed.
Also, by programming a ball-nose tool to trace an arc, it will not cut the same path, unless the tool radius is zero! This is due to the way the contact point on the tool moves - my quick diagram should make it obvious:
Attachment 16574
Re: Cutting a curved shape from a block of aluminum
Try it Old school and learn G-code from Master TP (terry parker).!!! https://www.machsupport.com/forum/in...?topic=24988.0
Re: Cutting a curved shape from a block of aluminum
RE: JAZZCNC
It looks pretty concave to me, I guess if you had your machine set with the Z low at the top and high at the bottom then it would be, anyway it's a simple task to do file>replace the G2>G3 and vise versa.
RE: Jonathan
Yes I forgot to mention he would need a ball nose tool with radius less than 5 17/32.
You could do it longitudinally with a normal endmill but you'd be massively wearing the tooth corners out and it would take practically a million passes to get smooth.
The ideal way todo this would be with a fly cutter however you'd need a horizontal mill, unless you could fix the work piece vertically.
Re: Cutting a curved shape from a block of aluminum
Quote:
Originally Posted by
Rufe0
RE: Jonathan
Yes I forgot to mention he would need a ball nose tool with radius less than 5 17/32.
or equal to! But more seriously, that's not the point I was making - your code will be more accurate as the tool diameter tends to zero, so clearly you need to compensate the tool height as in my diagram.
I'm not sure that the code Jazz has linked to does this either?
Re: Cutting a curved shape from a block of aluminum
Quote:
Originally Posted by
JAZZCNC
So what do you want STL file or G-code file.?
For G-code we will need more details like Cutter type and diameter, # of flutes, Material.
STL code would be the best as DeskCNC can create G-code from the STL file. I can set up tool paths.
However, to answer your question, we plan on using a ball nose end mill, 1/4" wide, 2 flutes. The final material
will be aluminum, probably 6061 type aluminum. We would do a prototype in wood though just for practice.
Mike
Re: Cutting a curved shape from a block of aluminum
Quote:
Originally Posted by
Rufe0
RE: JAZZCNC
It looks pretty concave to me, I guess if you had your machine set with the Z low at the top and high at the bottom then it would be, anyway it's a simple task to do file>replace the G2>G3 and vise versa.
Hey!! Think you'll have to explain that one to me.? Only way that code would cut concave is if machine was upside down:cower: . . . But like you say to get it concave is easy fix but still not correct because like Jon points out there's no tool height Comp.
Quote:
Originally Posted by
Jonathan
I'm not sure that the code Jazz has linked to does this either?
Think it does Jon because he's got tool dia in one of the params and does some maths with it but I haven't checked it so could be wrong.!! . . . Terry isn't a muppet so would have took the easy route I'm sure if not.?
1 Attachment(s)
Re: Cutting a curved shape from a block of aluminum
Quote:
Originally Posted by
JAZZCNC
Think it does Jon because he's got tool dia in one of the params and does some maths with it but I haven't checked it so could be wrong.!! . . . Terry isn't a muppet so would have took the easy route I'm sure if not.?
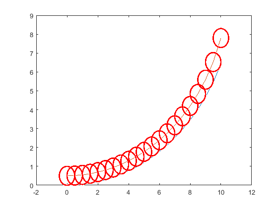
To cut the correct concave profile, you need to cut along a diameter which is the tool diameter subtracted from the diameter of the surface you wish to cut. Having looked more carefully, I can confirm that Terry has done this (the line #1000=[#1040-#1030]), so barring other errors, he is not a muppet, at least in this case.
I plotted a graph to demonstrate. The blue line represents the desired surface, red line is the toolpath (so an arc of radius [r_surface-r_tool]), and the red circles represent the tool. You can see it touches nicely at a tangent.
Attachment 16575
So, sorry Rufe0, but in Jazz's words, you apparently are a muppet!
Re: Cutting a curved shape from a block of aluminum
question here:
How would I find out the maximum depth (the center portion of the cut) of the curve?
I know that from simple trig that a^2 + b^2 = c^2
b in this case is half of the 4 inches, so b is 2. c can be approximated to be the segment between the two tangents of the block (the center part and one of the
ends) which is tangent alpha = 2 / 5.53125
the length of the arc of the curve is the diameter x pi x (alpha/360)
I am still befuddled as to the true value of c, not the approximated one.
Can someone help me out here?
Thanks
Re: Cutting a curved shape from a block of aluminum
Quote:
Originally Posted by
Jonathan
So, sorry Rufe0, but in Jazz's words, you apparently are a muppet!
Ah ah you shit stirring little Geek I wasn't calling anyone a Muppet or having a go at Rufe0 so bugger off and twiddle some wires. .:cheerful:
Re: Cutting a curved shape from a block of aluminum
So, at risk of prolonging the Muppet show. how would other people do this? In wood, I would probably throw a quick CAD model together in something like Fusion360, produce an STL model from it, then throw it at Vectric Cut3D to produce toolpaths. Rough with flat-ended cutters, then finish with whatever largest radius ball-end milling cutter I could find in the box. F360 could probably produce the toolpaths as well but I haven't played with the CAM stuff in it yet. Depending on finish required, probably end up with sandpaper wrapped round a dowel...
In aluminium, depends on what it's going to be used for. Clearance? Finish not so important so might do similar to above. Bearing surface? Try to rig up something on the vertical mill and use a large-radius boring bar of some kind. Not CAD but geometrically better? Good finish needed for cosmetic reasons but accuracy not so important? Maybe use "wood" technique and then find a way to file/polish out the ridges?
Re: Cutting a curved shape from a block of aluminum
The Muppet show....love it!!
Anyways, the wood prototype is basically that...a prototype, to prove that the part can be made. The aluminum part will basically "hug" the outside of a round metal pot
which will allow the other side to conduct heat from a peltier cooling/heating device. That is the reason for the curved part. I somewhat agree with you regarding the vertical mill and using a boring bar. We just cannot visualize it. We do have a Grizzly Mill....with indexing: G0619 6x21 vertical mill. We've never done anything with a boring bar...an idea to possibly try. Our finish required is not super important...just can't have a real rough finish or the part will not have great contact with the pot and the conductivity will not be as efficient.
1 Attachment(s)
Re: Cutting a curved shape from a block of aluminum
Regarding the surface finish in aluminium, if aesthetics are important then I'd use a small step over (maybe 0.1mm) which should be adequate to then sand/polish it in a reasonable amount of time.
To get good thermal conductivity you do want it really smooth. I wouldn't polish it though as you could easily inadvertently leave dips which wont make contact over a relatively large area.
Quote:
Originally Posted by
JAZZCNC
Ah ah you shit stirring little Geek I wasn't calling anyone a Muppet or having a go at Rufe0 so bugger off and twiddle some wires. .:cheerful:
Bit of a struggle to twiddle the wires I'm using to be honest:
Attachment 16576
Re: Cutting a curved shape from a block of aluminum
Quote:
Originally Posted by
Jonathan
Bit of a struggle to twiddle the wires I'm using to be honest
You won't do much of a lap if your mains lead is only that long...
Having heard what the end product is going to do, I would go back to the milling machine/boring bar/boring head setup if I were doing it in my own workshop. Clamp the work to an angle plate (tapped holes into the back of the work?), get a tool rotating with the right radius (I would use my boring head with the tool sticking out the side) and feed very slowly down. Slow spindle speed!
Re: Cutting a curved shape from a block of aluminum
Quote:
Originally Posted by
JAZZCNC
Hey!! Think you'll have to explain that one to me.? Only way that code would cut concave is if machine was upside down:cower: . . . But like you say to get it concave is easy fix but still not correct because like Jon points out there's no tool height Comp.
Ah I think I've figured out the confusion, in mach 3 it's convex but I was using quick and dirty toolpath simulator. Tried it in a couple other simulators I had when you questioned it and they where all concave. I think it's the G18 XZ axis designation, in Mach3 the CW/CCW circular interpolation is in respect to the back elevation whereas everything else it's the front.
Re: Cutting a curved shape from a block of aluminum
Quote:
Originally Posted by
eljainc
The Muppet show....love it!!
Anyways, the wood prototype is basically that...a prototype, to prove that the part can be made. The aluminum part will basically "hug" the outside of a round metal pot
which will allow the other side to conduct heat from a peltier cooling/heating device. That is the reason for the curved part. I somewhat agree with you regarding the vertical mill and using a boring bar. We just cannot visualize it. We do have a Grizzly Mill....with indexing: G0619 6x21 vertical mill. We've never done anything with a boring bar...an idea to possibly try. Our finish required is not super important...just can't have a real rough finish or the part will not have great contact with the pot and the conductivity will not be as efficient.
In that case I would definitely go with a fly cutter / boring bar.
Re: Cutting a curved shape from a block of aluminum
Hi
As per Rufe0
To be honest for the application intended the boring bar option is the only way to go, you can then offer up the pot to make sure you are getting a full mating surface adjusting cutting radius to suite.
Regards
Mike