Hybrid View
-
17-05-2015 #1
Hello,
i've read many posts but know i would like to build and run th machine.
i already have the low part of the frame, and now i'm building the gantry and the Z axis, i had few years ago bought a tb650 kit, some steppers that i will replace with a plc4x-g2 and am882 drivers, and some round supported rails, that i could replace with hiwin 20 mm profile rails for the Z axis.
i don't need extra quick cutting speeds, and want to cut wood, plastics, and aluminum (slowly) if i can.
i don't have a cnc on the workshop, so the design is done to limit the work that i'll have to do myself after ordering aluminum profile and plates that are cutted for me by the seller.
the new gantry design with hiwin rails and
the prevous design with round supported rails
do you see any mistakes that i can arrange ?
Thanks for your help.
-
17-05-2015 #2
So you are again going to make something that again will need upgrade?
if you haven't found already that the linear rail choice takes the machine to different category of ability to cope with materials and jobs, too bad.
I am not sure about that gantry and Z design at all. That gantry makes sense with square rails and more importantly made from steel and Z from thick aluminum plates. There are very good other design here at the forum and over internet using round supported rails.
Generally my advice will be - design the best you can , save money and buy the rails and screws, then the frame and slowly build it if money is an issue. Plus life helps you and money comes.
And before you think, hey this guy is a jerk- tomorrow i am going to work for a week something i said i would not do anymore, so i could make some $$ to finish my current build. So its not only you to aim higher.
-
17-05-2015 #3
Hi !
Thanks for your answer, when i said previous i mean the one i've designed before, but it hasn't been built.
Every parts are not made of steel, but the idea is that some parts in steel can be bolt on aluminum profile.
About thicknesses, the plate supporting the spindle is 20mm thick and the plates on the z axis are 10mm.Last edited by pierantoine; 17-05-2015 at 09:14 PM.
-
12-12-2015 #4
Hello,After the Boyan's answer, I've redisign it; this one is inspired from those on this forum This project is to really puts hands into the cnc world with a simple machine that will work, I've no lathe, milling machines or welding equipement at home and the main idea was to do a DIY project using the maximum of aluminium profile or aluminium small plates
I'would like to cut mainly MDF, wood, PMMA, and aluminium if i can, but I'don't need a Fast machine.
Work area: X-axis: 600mm, Y-axis: 1500mm Z-axis: 150mm
Frame : i've started to make a frame with 30x60 aluminium profile from motedis.co.uk wich is perfect for sbr20. this aluminum frame could be cocrete epoxy filled and straightened with (alu or steel) plates.A friend could help me to make a steel frame, in this case i will go with the epoxy leveling technique. (i've seen the useful boyan post in his build log).
Gantry made of aluminium 80x120...
all the plates are 20mm thick maybe i can use less somewhere...
i could remove the orange plate and replace the yellow profiles with a 200mm plate.
Mechanical parts:
- Ballscrews: RM2005: X-axis: 1650mm x 2, Y-axis: RM2005 800mm x 1, RM1605: Z-axis: 340mm x 150mm
- Ballscrew supports: BK15 (fixed end), BF15 (loose end) BK12/BF12 for Z axis.
- Linear rails: 20mm Hiwin profile rails hgw20ca Z0 or Z1 Preload.
i've seen that a lot of designs use pulleys to avoid resonances, i can use it later but now, i want a simple machine to start with.
Electrical parts:
- Motion controler Purelogic PLC 4x-g2
http://purelogic.ru/shop/elektronnye...cii_drajverov/ http://www.mycncuk.com/threads/4931-...board-PLC4x-G2
- Stepper motors:
for y-axis 2x Nema 23 270 Oz/in ref 23hs7430 from chinese "longs motor"
for x-axis (to buy, wich torque i need) mybe the same ref or 23hs7430 equivalent
- Stepper drivers; Leadshine AM882 x 4
- PSU Linear, toroidal transformer (rectifier, capacitors)
- Spindle motor: 2.2KW with VFD and water cooling.
what do you think of this design ? do i need to change things ?
thanks for your help
happy christmas builds !
Last edited by pierantoine; 12-12-2015 at 05:56 PM.
-
12-12-2015 #5
Hi,
looks ok to me with exception being the Z. There i believe is better to use 2 pulleys and belt so you move the motor out of the wayof the Z plate. How much travel you achieve the way you have drawn it?
Also, if you have time, read in my signature build 1, how i made the Z moving plate. Basicaly you use 2 pieces of steel that raise the rails so the ballnut housing can pass freely and at the same time this makes the Z plate much stronger without additional hassle . That instead of making pocket for the ball screw, the way you have designed it. Not that its bad, simply what i say makes stronger Z plate
Also design it so that the spindle itself strengthens it , that why i think double bracket is better. SB here from the forum can make you 2 brackets for the price of 1.
Good Luck!
-
12-12-2015 #6
If you are mainly cutting wood the screws would be better with X and Y with 10mm pitch and 5mm pitch for Z.
The PLC-4X-g2 I don't think is a motion controller it is a BOB so has to run from the PP. or buy the matching motion controller as well to run it from the Ethernet port. Or look at the smoothstepper card.
Check the inductance on the motors before buying. Good one can be got from https://www.cnc4you.co.uk/Stepper-Mo...s/Nema23-3.1Nm.
In fact don't buy any electronics until you have the final design done and built.
I think you will also need some diagonal bracing on the frame.
Good luck with the build.Last edited by Clive S; 12-12-2015 at 07:32 PM.
..Clive
The more you know, The better you know, How little you know
-
12-12-2015 #7
Thank you for your answers..
Boyan,
the 2 spindle bracket is a very good idea, but I've also already seen your spindle block mount on your 2nd design (quite unusual...) similar to what jonathan has also done and for me it's perfect ! i'm tempted to follow this route in the future...
I have 150mm of travel
updown
i've seen your video: if i'm right between the black front plate and the rail there is another black steel part (red arrow), did you screwed the rail on this part (brace) or in the front plate ?
i can do something like this the rails are screwed in the front plate, the green parts acts like a brace, maybe green parts and front place could be epoxy glued together ?
Last edited by pierantoine; 12-12-2015 at 11:34 PM.
-
09-01-2016 #8
Definitely A...my axis (I call it Y axis) is 850mm wide and I use a 1610 ballscrew.
-
01-04-2017 #9
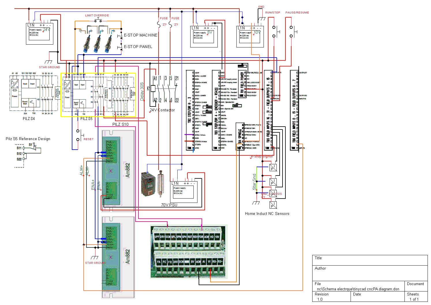
Here is my Wiring diagram done with tinyCad and some Dean pictures

the Bob is a Mesa 5i25+7i76 (LinuxCnc)
1 A Pilz S4 is not in use but it could be if needed
2 a second Contactor could be use if necessary for the 70v steppers supply
3 The limits directly controls the safety S5 pilz relay.
4 The S5 cuts all signals immediatly and after a delay cuts the main on the VFD
5 Home could be connected to one input but i have 32 inputs so more than needed.
i've already tested the inductive sensor action on pilz s5, it works.. that may not be the best solution ?
Comments are Welcome !
thanks for your helpLast edited by pierantoine; 01-04-2017 at 11:41 PM.
-
01-04-2017 #10
Its nice to see other Mesa users on here. Do you need the 10V power supply ie can't this be got from the VFD if it is only for spindle speed?
I am not sure I would connect the 24V -ve to the star Gnd. I would however connect the 5v and 24v -ve together.
Make sure you have the switches on the 7i76 in the correct positions, W2 needs to be in the right hand position if you are using external 5v supply Also on the 5i25 W1 and W2 should be in the down position (default) when using external 5v to the 7i76) otherwise the magic smoke will appear. If you know this already then fine.
PNP sensors work best on the 7i76 although I do use NPN.
You might find this useful https://forum.linuxcnc.org/media/kun...2016-12-03.pdf
I could not open your drawing in acad so find it a bit hard to read...Clive
The more you know, The better you know, How little you know
-
The Following User Says Thank You to Clive S For This Useful Post:
Thread Information
Users Browsing this Thread
There are currently 1 users browsing this thread. (0 members and 1 guests)
Similar Threads
-
WANTED: 150mm dia x 15mm wall Ali pipe
By r0bsk1 in forum Items WantedReplies: 9Last Post: 12-06-2014, 04:19 PM -
Melbourne Andy CNC 1220x810 working area
By AndyGuid in forum Gantry/Router Machines & BuildingReplies: 0Last Post: 17-04-2014, 11:41 AM -
WANTED: Profile rails, 600mm and 900mm
By Jonathan in forum Items WantedReplies: 2Last Post: 16-08-2011, 09:18 AM -
Stick with Ali profile or venture into plate?
By ecat in forum Metalwork DiscussionReplies: 14Last Post: 22-08-2010, 09:00 PM -
BUILD LOG: Newbie First Build 3000mm x 1500mm
By psiron in forum DIY Router Build LogsReplies: 16Last Post: 16-07-2010, 11:02 AM



Reply With Quote

Bookmarks