Thread: Wiring Diagram check
-
25-08-2016 #71
Hello nairepooc,
First off, let me apologies for not posting earlier. I have been very busy these past few weeks, but I finally found some time to take those pictures you asked for. I hope these will be helpful to you. If you need more pictures, let me know. My camera turned on the flash for every picture, if you want I can try to take new ones without the flash, they might turn out a little brighter.
All the best, G.
-
The Following User Says Thank You to eurikain For This Useful Post:
-
03-01-2017 #72
-
03-01-2017 #73
-
03-01-2017 #74
Hi Tom,
I used 750VA, 2x24v in series (close Clive, I know some use 2x25v but I think it tipped the voltage a bit high once rectified and smoothed etc. ? Can't remember. I get 72V unloaded so OK with that.)
Toroid from Airlink transformers:
http://www.airlinktransformers.com/
Read post #42 onwards for the Toroid/PSU development, and read post #70 for the 'final' wiring diagram. . .
http://www.mycncuk.com/threads/6988-routercnc_MK3/page5
Note that I went with the 10A Type D MCB in the end as the 6A tripped out on startup due to the inrush current (no soft start). It's been running fine since.
Thanks
-
03-01-2017 #75
I have both 720VA 2x30V 2x12A and 420VA 2x30 2x7A in two different application. All secondary winding have to be in phase (start 1st coil & start 2nd coil as one cable and end 1st coil with end 2nd as one cable)
I tried 4A type D MCB and was tripping out from time to time on 720VA - did not try bigger MCB, will do try on smaller 420VA.
I might get away from using soft start
-
04-02-2017 #76
-
05-12-2017 #77
Thanks for an exelent thread!
Will be stealing much from the latest schematic for my own build.
Just have a question :)
Why is the enable signal wired in a relay that's controlled by the master relay?
Why not just use the master relay and skip one relay?
Thanks
Robert
Skickat från min SM-G955F via Tapatalk
-
05-12-2017 #78
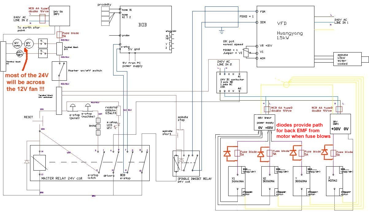
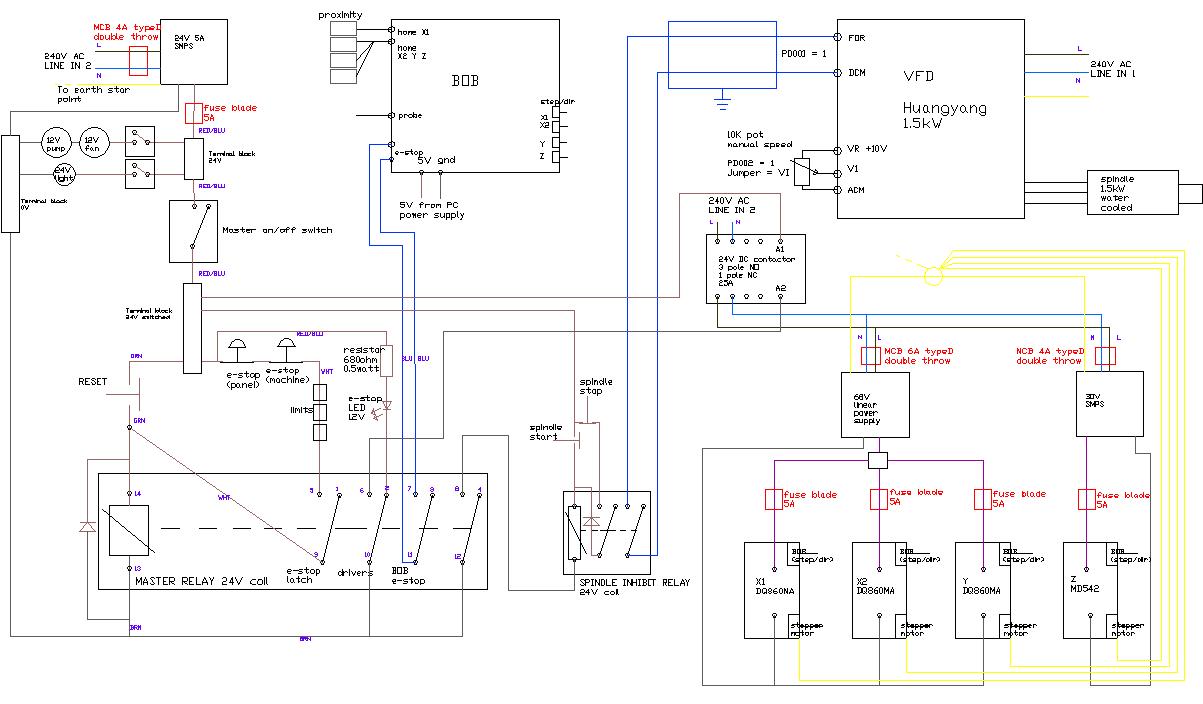
looking at diagram in post 42 I have noticed two issues-
I would expect wiring in series a 12V fan & 12V pump across a 24V supply will damage the fan !
( pump will look like a short circuit so most of the 24V will be across the fan )
connecting a diode (FR607 ?) across each stepper driver supply fuse
will provide a path for the back EMF from the stepper motor
when a fuse blows
see revised diagram
JohnLast edited by john swift; 05-12-2017 at 02:52 PM.
-
08-12-2017 #79
-
08-12-2017 #80
I think that the driver output stages have back emf protection, as the first vulnerable components are the switching transistors. I have been unable to find a circuit for that driver, but they are all much of a muchness. A diode across the fuses is belt and braces.
I totally agree about the pump and fan.
Thread Information
Users Browsing this Thread
There are currently 1 users browsing this thread. (0 members and 1 guests)
Similar Threads
-
Which wiring diagram software do you use ?
By eurikain in forum Computer SoftwareReplies: 3Last Post: 11-10-2015, 02:48 PM -
VFD Wiring Diagram
By Tomnewry in forum General ElectronicsReplies: 9Last Post: 14-10-2013, 06:46 PM -
Wiring diagram for 4x4 cnc router
By Danielroyal25 in forum General ElectronicsReplies: 1Last Post: 19-07-2013, 11:14 PM -
NEW MEMBER: Hi, Looking for a wiring diagram, Melbourne
By Sampop in forum New Member IntroductionsReplies: 1Last Post: 28-10-2010, 11:18 AM -
Hardinge hc chucker wiring diagram
By hrdg4me in forum General ElectronicsReplies: 4Last Post: 16-12-2009, 03:57 PM

Reply With Quote


Bookmarks