Thanks to all who contributed it's been very rewarding I think and thanks to Dean and Jim for pointing out the FeedHold function of Mach3. With all of this each individual will have to make their own judgement, this is just mine.
After going through the available information I decided to list the 'stopping methods' for each of the major components, i.e. VFD, stepper motors, Mach3, ancillary equipment.
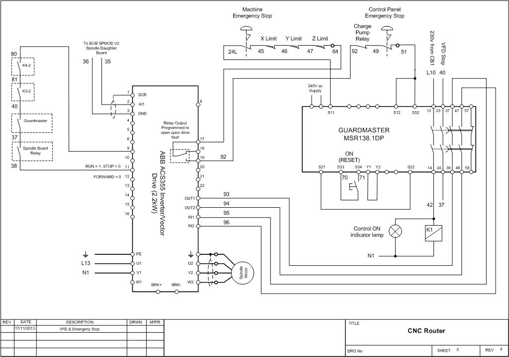
I decided that cutting power directly to the VFD was not for me so will implemented method 1 below.
Also I decided that control of the ancillary equipment was currently outside the scope of my control cabinet but if later on it does fall within the scope changes will have to made.
VFD stopping methods
---------------------------------
1. immediately issue 'emergency stop' command and after delay remove power to input ('e/stop' command can be set to stop drive faster than 'stop')
2. immediately issue 'stop' command and leave power to input
3. use STO function if available to prevent restart (this is not a stopping function)
Stepper Drivers stopping methods
-----------------------------------------------
4. immediately remove power to stepper drivers
5. immediately activate 'enable' signal (breakout board also uses charge pump signal to disable outputs to stepper drivers (not using 'enable' signal)
Ancillary equipment stopping methods
-----------------------------------------------------
6. immediately issue stop command (varies according to equipment)
Mach3 stopping methods
-----------------------------------
8. immediately issue Feed Hold command to Mach3
9. immediately issue Stop command to Mach3
Other stopping methods
---------------------------------
7. immediately issue audio visual signal
Next I looked at the stopping scenarios, developed strategies and assigned 'stopping methods' to them, I felt it was important to minimise the number of strategies so carried out some mental boolean algebra and Karnough mapping.
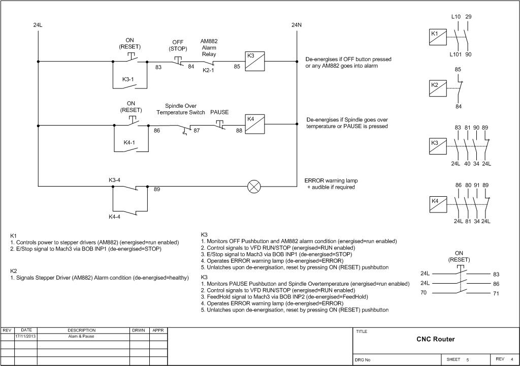
Only strategy 1 will be considered Safety related, it also aligns with the suggested drawing in Mach3 documentation.
Emergency stop is obvious, for me limit switch activation may lead to a dangerous situation, charge pump activation means Mach3 has lost control so anything could happen.
*emergency stop button pressed - strategy 1
*limit switch activated (NOT home limits) - strategy 1
*Charge Pump error - strategy 1
*'Stop' button pressed - strategy 2
*spindle over temperature switch activated - strategy 5 (assumes someone is in attendance otherwise use strategy 4)
*Stepper driver alarm relay activated (e.g. AM882) - strategy 3
Strategy 1 ( 1,4,9 )
Strategy 2 ( 2,5,9 )
Strategy 3 ( 2,4,9 )
Strategy 4 ( 2,5,8 )
Strategy 5 ( 7 )
Next up will be some updated drawings to implement this.