Irving my apologies for not using the correct terms. I know the AC usage and colors (Though I still prefer the older colors as they made much more sense to me).
Michael
Printable View
Irving my apologies for not using the correct terms. I know the AC usage and colors (Though I still prefer the older colors as they made much more sense to me).
Michael
Just out of interest, if you wanted to get 5V out of that system as well, would you run a 7805 off the +24v circuit, or should that circuit be kept purely for the relays/e-stop?
Depends. The 24v is present as soon as the primary switch is turned on. If its OK for the 5v to be present too, and the current drawn is small, say < 0.1A, then yes. Otherwise I'd run a small 5v supply off the aux AC.
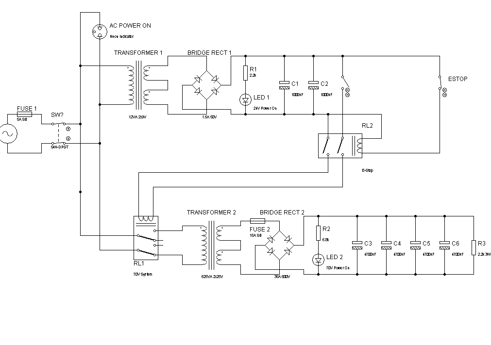
Incidentally +24 is nominal. A 15v transformer would give 21v, an 18v transformer would give 25v. A 3VA transformer is more than enough (200mA output). The smoothing capacitor need only be 470uF @ 40v rating and needs no bleed resistor. The relays are 24v, 600ohm coil, needing 40mA each, with 7A 4PDT contacts.
Intriguing, and hopefully stripboard friendly! I think I will start here before attacking the bigger stuff.
Here we are talking about mA: would the same 35A bridge resistor still work? Or would it be too "robust" (for lack of knowing what the appropriate term may be) in this situation? Does there come a stage when the safety margin becomes so excessive that it degrades performance at the lower end of the operating range?
You mean 35A bridge rectifier. It would but one that size is needless. This one is more than sufficient and cheaper.
Here's the plan - listing is indicative of order, should roughly correlate to this:
Attachment 6926
It's a little rough, I rushed it for the post. You might need to pretend there is a relay-controlled bleeder. And you might need to pretend there are any outputs to the rest of the world, but hey, that's the power of i-m-a-g-i-n-a-t-i-o-n!
Fused IEC Chassis Plug (23-0360) with 5A slow-blow fuse (20-1072)
High Current Toggle Switch DPST (on/off) rated 250VAC@10A/12VDC@20A (75-0253)
Splits out to
- 12mm 240V Green Neon indicator (42-0330)
- 24v system
- 70V system (via relay)
- potentially other systems, ie BoB etc.
24VDC System (well, 23-ishV)
Transformer: PCB transformer 230V 12VA 2x9V (88-3877)
Bridge Rectifier: Woo5 1.5A 50V Bridge Rectifier (47-3190)
Indicator: LED to be determined (probably have something suitable upstairs)
Smoothing Cap(s): 2000uF according to my magic spreadsheet, so 2 x 1000uf 63v Caps
Bleed Resistor: Not needed, but otherwise I worked it out as 3.5kOhms 1W
Toggle switch 24V for turning on 70V system
70VDC System
Relay: 24VDC 4PDT, rated 240VC@7A (60-1310)
Transformer: Well this is annoying, see below.
Fuse: Slowblow 15A in fuse holder
Bridge Rectifier: 35A 600V Bridge Rectifier (42-3228)
Indicator: LED to be determined (probably have something suitable upstairs)
Smoothing Cap(s): 4 x 4,700uF 100V caps (11-2912)
Bleed Resistor: I work this out as a 5 second bleed = 2 kOhm 3W, controlled by a relay wired NC.
Transformer for 70V system - Rapid has 500VA 2x50V transformers which should give me 50VDC@10A in parallel. I'd prefer 625VA but they don't carry 2x25 and the 2x50 has a 1-2 month wait from order. As I'll be sourcing this component last I have time to hunt around. A few other links to sources were posted in the thread; I'll check up on them later.
The wires to the relay that turns on the 70V will pass through another, normally open relay. This second relay is powered
Various crimps, wire and connectors should be easily sourceable at the local shop.
If I don't post for a month, my widow will probably be selling my stuff on ebay so keep an eye out for some bargains - she might be selling it for what I told her it cost before I got turned into crispy bacon...
For safety reasons don't use a toggle switch for the 'start' switch on the 24v supply to relay 1. It must be a momentary push to make to enable both relays and use a contact on relay 2 to lock it in, as I drew it.
Why? your machine hits a limit switch, triggering estop (or you hit estop). everything turns off. You turn off the power at the main isolator but in your desire to see what happened you forget to turn off the 'start' switch. You reset the estop, or move the machine off the limit switch and turn on the main isolator... but the start switch is still closed so the 70v rail comes up and the machine starts moving again because you forgot to stop the PC...
Its a safety interlock, it mustn't remain in an ON position. Also you don't need both contact on Relay 2 to drive Relay 1, only one side of the coil needs to be switched.
Using my imagination I've imagined some of that same 24v running thru E-stop going thru limit switch's as well and the RL2 relay having another contact for the 5v signal from BOB.!!
Edit: Oh and you'll need an limit override momentry button in there as well to allow reversing off the switch's.
Ahhh. The reason why I basically re-drew your drawing was to get my head around what was happening. Now you put it like that I can see what is happening there. I guess I should have asked. It's not like it's the first daft question I've had :)
I know, but I wasn't using those poles for anything else at the time and it looked untidy. I was envisaging the second poles driving a relay that disconnects the bleed resistor when the system is running.
Running the limit switches off the E-stop wire sounds like a good idea - they are effectively doing the same thing as an E-stop, after all. However, I've come across a few discussions about the BoB, with several people saying that it would be better not to cut power to it.
I guess that might help... :cool:
An easy way to provide the limit override (non-locking) and start (locking) logic is with a diode:
Attachment 6929
An alternative would be to use a seperate contact on Relay 2 to enable Relay 1, but I prefer to keep contacts free for use.
Attachment 6930